APTUS набор удобрений Beliver PACK 2X50ML GROWBOX
- Время доставки: 7-10 дней
- Состояние товара: новый
- Доступное количество: 5
Заказывая «APTUS набор удобрений Beliver PACK 2X50ML GROWBOX» данное изделие из «Удобрения» вы можете быть уверены, что после оформления заказа, доставки в Украину, вы получите именно то, что заказывали, в оговоренные сроки и европейского качества.
BELIEVER PACK
Предмет аукциона:
Набор удобрений Aptus Basic Set идеально подходит тем фермерам, которые хотят попробовать удобрения компании, добавки и усилители Aptus без использования более крупных емкостей и в то же время еще и дают возможность получить превосходные результаты.
Набор Aptus Believer — это возможность фермеру попробовать удобрения от авторитетной компании.
В комплект входят:
- 50 мл Aptus StartBooster
- 50 мл Aptus Regulator (также известный на рынке США как Fasilitos)
Удобрения Aptus очень концентрированные, поэтому можно приготовить до 200 литров, используя «Beliver Packs».
Пакет Aptus Believer Pack был специально разработан для производителей, которые ранее не использовали продукцию Aptus, но могут получить преимущества от использования бустеров Aptus.
Каждый набор содержит 1 Startbooster и 1 Regulator емкостью 50 мл каждый, чего достаточно для приготовления до 200 литров удобрений.
Попробуйте пакет Believer Package в своем саду в течение недели и заметите преимущества. он дает вашим растениям Startbooster - мощный поддерживающий, высококонцентрированный стимулятор. Regulator — это уникальная смесь продуктов Aptus, которая управляет всеми процессами роста и цветения растений.
ПРАВИЛЬНОЕ ПИТАНИЕ – НЕДОСТАЮЩЕЕ ЗВЕНЬЕ УСПЕХА
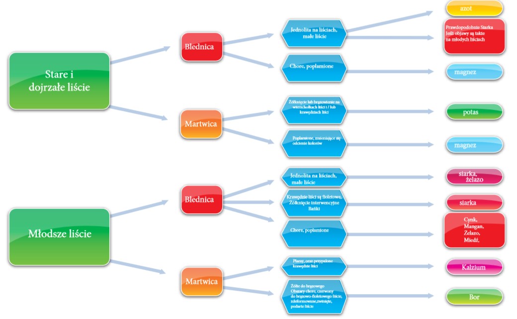
Существует множество неверных теорий о том, как растения усваивают питательные вещества, о взаимодействии между ними и их биологической доступности.
В настоящее время наборы пищевых препаратов используются как химический эксперимент. В растительной среде используется множество химических (в основном азот, фосфор и калий) и защитных (фунгицидных и инсектицидных) ингредиентов. Ожидается, что они будут работать только потому, что им даны все необходимые химические вещества.
Природа учит нас, что использования химических питательных веществ и пестицидов недостаточно для решения проблем, с которыми сталкиваются растения. Обычно, чем больше химикатов вы добавляете, тем больше у вас проблем. Это связано с тем, что в большинстве случаев химические подкормки нарушают баланс усвоения питательных веществ растением.
Искусственные удобрения часто понижают значение pH растений, что ослабляет их и подвергает заболеваниям, вызываемым вредителями. и грибки. Искусственные удобрения и пестициды также приводят к значительному снижению численности и разнообразия микроорганизмов в субстрате. Это приводит к истощению субстрата, плохой минерализации и ограниченной стимуляции растений.
Чтобы предотвратить эти проблемы, необходимо хорошо понимать последовательность поглощения питательных веществ, взаимодействие между ними и их биодоступность.
Чтобы предотвратить эти проблемы, необходимо иметь глубокое понимание последовательности поглощения питательных веществ, взаимодействия между ними и их биодоступности.
р>
ФАЗЫ РАЗВИТИЯ РАСТЕНИЙ
Существует множество стадий развития растений, которые отличаются друг от друга: укоренение, рост, развитие побегов, цветение, развитие цветков и плодов, созревание. Каждая из этих фаз требует обеспечения соответствующих пропорций питательных веществ и минералов для получения оптимальных условий развития.
Многие селекционеры используют стимуляторы роста на неправильной фазе развития, на которой растение не способно их использовать. Эти неиспользованные минералы накапливаются в почве, а затем взаимодействуют с микроорганизмами и другими минералами, часто вызывая дефицит и прекращая их действие.
РАСПРОСТРАНЕННАЯ ОШИБКА, КОТОРАЯ МОЖЕТ СНИЖАТЬ УРОЖАЙНОСТЬ
Часто фосфорный или калийный стимулятор используется в течение всей или большей части фазы цветения. Это может вызвать серьезные проблемы с усвоением питательных веществ и снизить качество и количество урожая. Большинству растений требуется лишь небольшое количество калия во время роста и раннего цветения. Калий необходим в основном в фазу созревания (фаза позднего цветения).
Избыток или неусвоенный калий в субстрате может привести к «вытеснению» азота, кальция и магния. Это одни из наиболее распространенных недостатков. Однако селекционеры могут избежать этого, соблюдая законы природы и обеспечивая соответствующий баланс питательных веществ на отдельных фазах развития.
БИОХИМИЧЕСКОЕ СЕКВЕНИРОВАНИЕ ПИТАТЕЛЬНЫХ ВЕЩЕСТВ
Очень важно понимать, что растения поглощают определенные питательные вещества в зависимости от стадии развития. Этот цикл запускается бором, который заставляет корни выделять сахара в почву. Эти сахара питают микроорганизмы, которые превращают силикаты (Si) в кремниевую кислоту. Кремниевая кислота усиливает усвоение кальция, а затем азота (в виде аминокислот), магния, фосфора и калия
КАЧЕСТВО И КОНЦЕНТРАЦИЯ
Самым игнорируемым аспектом в управлении питанием является происхождение и качество ингредиентов удобрений и биостимуляторов. Наилучшая биодоступность питательных веществ достигается при использовании органических или органо-минеральных соединений с минимальным содержанием ненужных солей и свободных от тяжелых металлов.
Пищевые препараты чаще всего смешивают и разбавляют большим количеством воды, а Хелатирование осуществляется с использованием дешевых синтетических химикатов. Такие методы производят питательные вещества низкого качества, биологически недоступные растениям. Растительные и почвенные микроорганизмы должны затратить энергию на преобразование этих питательных веществ, прежде чем они смогут их использовать.
Хелирование питательных веществ с помощью L-аминокислот является наиболее естественным и эффективным методом, гарантирующим их быстрое и полное усвоение растением. ткани. Все пищевые препараты Aptus хелатированы с использованием ламинокислот и содержат 100% активных ингредиентов.
ПОЧЕМУ АМИНОКИСЛОТЫ ТАК ВАЖНЫ ДЛЯ РАЗВИТИЯ РАСТЕНИЙ
Аминокислоты являются органическими соединения, являющиеся строительными блоками белков. Белки являются важным питательным веществом для растений – они регулируют обмен веществ, структуру, транспорт, передачу стимулов и рост на клеточном уровне.
Аминокислоты обеспечивают пептиды и органический азот, обладают способностью органически хелатировать питательные вещества и запускать процесс стимуляции растений. Исследования показывают их взаимодействие с точки зрения биостимуляции, ферментативных функций, устойчивости к вредителям и патогенам, а также роста, цветения и созревания.
В природе признаны только левосторонние аминокислоты (L-аминокислоты). потому что они гидролизуются так же, как это происходит в природе: путем ферментативного гидролиза. Левосторонние аминокислоты в различных сочетаниях играют различную роль в развитии растений. Они могут играть питательную роль и/или выступать в качестве предшественника биохимических процессов и стимуляции растения.
В зависимости от фазы развития (например, вегетация, цветение, плодоношение, созревание) растениям требуются особые комбинации. аминокислот и питательных веществ.
ПИТАТЕЛЬНЫЕ + L-АМИНОКИСЛОТЫ = ДВИЖЕНИЕ ПИТАТЕЛЬНЫХ ВЕЩЕСТВ
Сочетание биодоступных L-аминокислот с питательными веществами (N, P, K, Ca, Fe, Mg, Mn и Zn) облегчает их транспорт в тканях растений. Это позволяет растениям лучше усваивать питательные вещества и оптимизирует их всасывание во всех тканях.
ВЫСОКИЕ СТАНДАРТЫ КАЧЕСТВА
Компания Aptus посвятила 10 лет интенсивным исследованиям в области биологическое питание, в результате чего создала серию органических питательных препаратов и стимуляторов для растений. Эти адъюванты специально разработаны для обеспечения оптимальной последовательности питательных веществ и микробной стимуляции, чтобы растения могли максимизировать свой генетический потенциал. Продукция Aptus получила признание опытных производителей по всей Европе и теперь доступна также производителям в Северной Америке. Мы стремимся научить заводчиков отказываться от синтетических химикатов и неэффективных формул.
