FPA301-20W 5 МГц усилитель мощности для генератора fun.
- Время доставки: 7-10 дней
- Состояние товара: новый
- Доступное количество: 997
Просматривая «FPA301-20W 5 МГц усилитель мощности для генератора fun.», вы можете быть уверены, что данный товар из каталога «Генераторы» будет доставлен из Польши и проверен на целостность. В цене товара, указанной на сайте, учтена доставка из Польши. Внимание!!! Товары для Евросоюза, согласно законодательству стран Евросоюза, могут отличаться упаковкой или наполнением.
Усилитель мощности FPA301-20 Вт, 5 МГц для функционального генератора
Буфер для выхода функционального генератора — усилитель мощности FPA301 Feeltech.
Технические данные: p >
- усилитель мощности для функциональных генераторов DDS
- модель: FPA301-20W-5MHz
- напряжение питания: 15 В постоянного тока
- разъемы:
▶ Разъем питания постоянного тока — JACK
▶ ВХОД — входной разъем BNC
▶ ВЫХОД — выходной разъем BNC
- диапазон частот (полоса пропускания): 0–5 МГц
- диапазон входного напряжения: до 14 В (размах)
- диапазон выходного напряжения (макс.): до 28 Вpp
- максимальный выходной ток: 1000 мА = 1 А
- максимальная выходная мощность: 20 Вт
- регулируемый коэффициент усиления: x2 или x4
- металлический корпус с возможностью привинчивания
примеры применения:
- адаптация генератора к повышенным мощностным и токовым нагрузкам
- функциональный генератор с выходной мощностью
- буфер, защищающий выход функционального генератора.
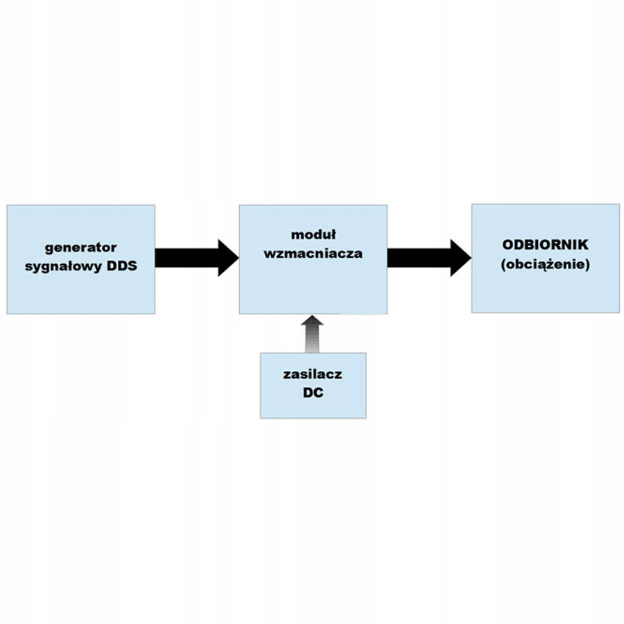
схематический метод подключения:
Вы ищете функциональный генератор с выходной мощностью ? Предлагаемый модуль усилителя мощности работает с большинством стандартных лабораторных функциональных генераторов.
В комплект входят:
- усилитель мощности для функциональных генераторов FPA301-20Вт-5МГц
- кабель BNC-BNC
- Кабель типа «крокодил» с разъемом BNC
- Адаптер питания 15 В постоянного тока
