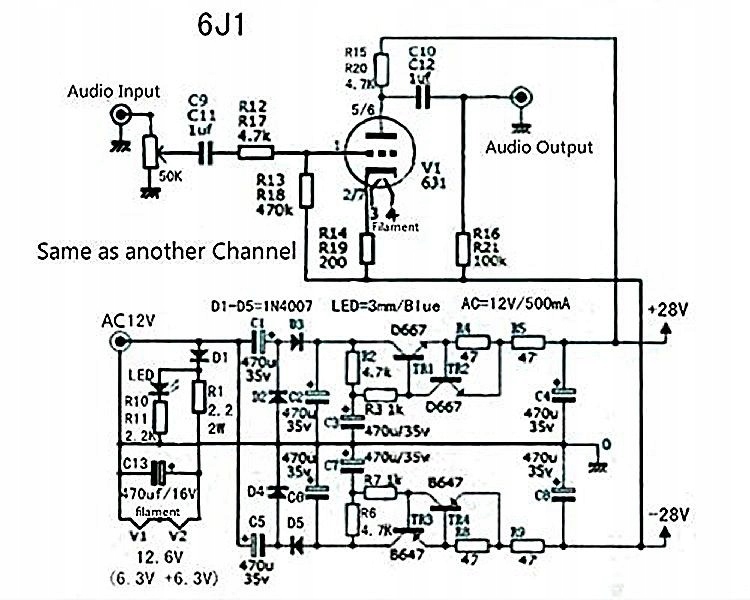
ПЕРЕДПІДПІЛЮВАЧ БУФЕРНИЙ 2 X 61
- Время доставки: 7-10 дней
- Состояние товара: новый
- Доступное количество: 33
Оплачивая «ПЕРЕДПІДПІЛЮВАЧ БУФЕРНИЙ 2 X 61», вы можете быть уверены, что данный товар из каталога «Предусилители» будет доставлен из Польши и проверен на целостность. В цене товара, указанной на сайте, учтена доставка из Польши. Внимание!!! Товары для Евросоюза, согласно законодательству стран Евросоюза, могут отличаться упаковкой или наполнением.
СИСТЕМА ЛАМПОВОГО ПРЕДУСИЛИТЕЛЯ СТЕРЕО
Параметры:
Частотная характеристика: 10 Гц - 40 кГц
Искажения THD 0,005 %
Источник питания 12 В переменного тока, 10 Вт макс (> 1 А)
Размеры:
77 мм * 75 мм * высота лампы.
Потребляемая мощность: вилка переменного тока 12 В, 1 А, 5,5*2,5
В системе работают 2 шт 6 j1
Идеально подходят для острозвучных комплектов
потому что он сильно смягчает звук
фантастический мягкий, бархатистый и расслабляющий звук.
Его можно подключить между
устройство прослушивания (например, компакт-диск) и усилитель для каждого линейного входа или использование в качестве предварительного усилителя для усилителя мощности
потому что он имеет регулировку усиления.
Для питания требуется трансформатор примерно 12 В переменного тока, 1 А>
(переменный ток!!)
МОДУЛЬ СОБРАН, ПРОВЕРЕН И ГОТОВ К ЭКСПЛУАТАЦИИ...
