24LED Police Strobe Learning DIY KIT для пайки
- Час доставки: 7-10 днів
- Стан товару: новий
- Доступна кількість: 44
Оплачивая «24LED Police Strobe Learning DIY KIT пайка», вы можете быть уверены, что данное изделие из каталога «Монтажные комплекты» будет доставлено из Польши и проверено на целостность. В цене товара, указанной на сайте, учтена доставка из Польши. Внимание!!! Товары для Евросоюза, согласно законодательству стран Евросоюза, могут отличаться упаковкой или наполнением.
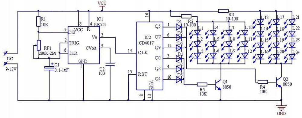
Розмір плати 90 мм х 30 мм, джерело живлення 9 В - 12 В.
Схема складання компонентів надрукована на платі.
Світлодіоди діаметром 5 мм, світлодіоди по черзі світяться синім і синім. Червоний,
регулювання швидкості освітлення.
У набір входять усі елементи, необхідні для складання системи.
Інструкція:
Системи мають схему монтажу, надруковану на платі. Необхідно звернути увагу на полярність у випадку таких елементів, як конденсатори, діоди, транзистори. У світлодіодів довша ніжка плюс +, параметри більшості елементів описані на корпусі. Резистори можуть мати маркування смугами; їх опір і допуск можна прочитати за допомогою калькуляторів, доступних в Інтернеті, або виміряти за допомогою лічильника. Порядок складання, як правило, довільний, в залежності від планування спочатку збираємо найменші елементи.
