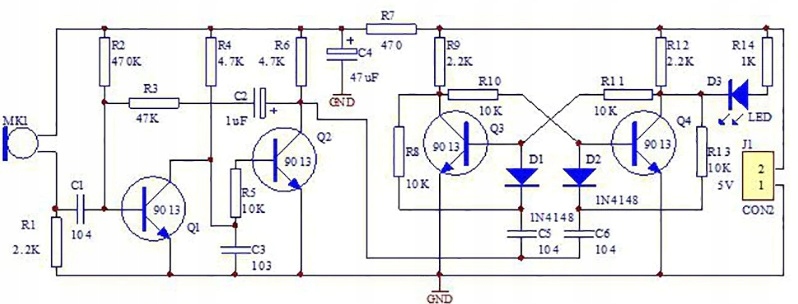
Електронний акустичний світлодіодний вимикач
- Час доставки: 7-10 днів
- Стан товару: новий
- Доступна кількість: 12
Оплачивая «Електронний акустичний світлодіодний вимикач» данное изделие из «Монтажные комплекты» вы можете быть уверены, что после оформления заказа, доставки в Украину, вы получите именно то, что заказывали, в оговоренные сроки и европейского качества.
Електронний акустичний вимикач
Led
Система самостійного збирання, вимагає пайки.
Складність системи: Легко, час складання 60 хвилин. p>
Правильно зібраний модуль
реагує зі світлодіодом (LED) під впливом звуку (хлопок).
Інструкція:
Системи мають схему монтажу, надруковану на платі. Необхідно звернути увагу на полярність у випадку таких елементів, як конденсатори, діоди, транзистори. У світлодіодів довша ніжка плюс +, параметри більшості елементів описані на корпусі. Резистори можуть мати маркування смугами; їх опір і допуск можна прочитати за допомогою калькуляторів, доступних в Інтернеті, або виміряти за допомогою лічильника. Порядок складання, як правило, довільний, в залежності від планування спочатку збираємо найменші елементи.
