Mega Tesla Coil, Tesla Diy Kit 24V 30 Вт генератор
- Час доставки: 7-10 днів
- Стан товару: новий
- Доступна кількість: 4
Оплачивая «Мега Тесла Катушка, Tesla Diy Kit 24V 30 Вт генератор» данный товар из каталога «Монтажные комплекты» вы можете быть уверены, что после оформления заказа, доставки в Украину, вы получите именно то, что заказывали, в оговоренные сроки и европейского качества.
Велика котушка Tesla,
генератор Tesla 24V, 30 Вт
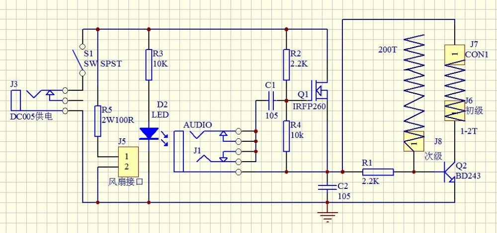
Встановлення для самозбірки, паяль.
з вентилятором та тепловою раковиною
Вхідна напруга потужності: 24 В постійного струму;
потужність: 2a-3a; Блок живлення: 5,5*2.1
Розмір плитки: 5,4 см х 5,4 см;
Розмір котушки: Діаметр 5.05 см.
Аудіоінтерфейс: 3,5 розетка, може бути підключений до мобільного телефону, MP3, на комп'ютер
котушка буде діяти як динамік. 24 В 2-3 Блок живлення, для низької потужності може бути пошкоджений транзистором. 4 Він обертається під дією і обертається зі збільшенням човника.
Інструкції:
Системи мають друковану схему встановлення на плитці. Вам потрібно звернути увагу на полярність за такі елементи, як конденсатори, діоди, транзистори. У випадку світлодіодів довша нога - це плюс +, більшість елементів мають параметри на корпусі. Резистори можуть мати позначення смужок, їх опір та толерантність можна прочитати за допомогою калькуляторів, доступних в Інтернеті або вимірюванням лічильника. Порядок складання зазвичай безкоштовний, залежно від системи, ми спочатку встановлюємо найменші елементи.
