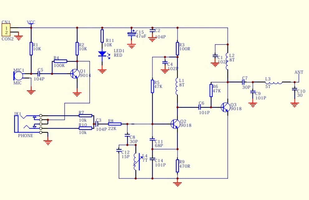
Модуль передавача FM-передавача 88-108 МГц для навчання паянню
- Час доставки: 7-10 днів
- Стан товару: новий
- Доступна кількість: 19
Заказывая «Модуль передавача FM-передавача 88-108 МГц для навчання паянню» данный товар из каталога «Монтажные комплекты» вы можете быть уверены, что после оформления заказа, доставки в Украину, вы получите именно то, что заказывали, в оговоренные сроки и европейского качества.
FM передавач модуль 88 - 108
мікрофон підслуховування
бездротовий
для самостійної збірки, потребує пайки.
Сигнал від передавач слухаємо FM радіо, хвилю можна регулювати.
Проста система, час складання: 1 година.
Вхідний аудіороз'єм
Робочий струм: 5-15 мА
Робоча напруга: 3-6 В постійного струму
Відстань передачі: 5-50 м< /h2 >Частота передачі: 88 108 МГц
Аудіовхід: -15 дБ (макс.)
Розмір друкованої плати: 53 x 40 мм. зібрати передавач.
Інструкція:
Системи мають схему монтажу, надруковану на платі. Необхідно звернути увагу на полярність у випадку таких елементів, як конденсатори, діоди, транзистори. У світлодіодів довша ніжка плюс +, параметри більшості елементів описані на корпусі. Резистори можуть мати маркування смугами; їх опір і допуск можна прочитати за допомогою калькуляторів, доступних в Інтернеті, або виміряти за допомогою лічильника. Порядок складання, як правило, довільний, залежно від компонування спочатку збираємо найдрібніші елементи.
