Плоский обертовий DOT LED дисплей + програма DIY KIT
- Час доставки: 7-10 днів
- Стан товару: новий
- Доступна кількість: 2
Оплачивая «Плоский обертовий DOT LED дисплей + програма DIY KIT» данный товар из каталога «Монтажные комплекты» вы можете быть уверены, что после оформления заказа, доставки в Украину, вы получите именно то, что заказывали, в оговоренные сроки и европейского качества.
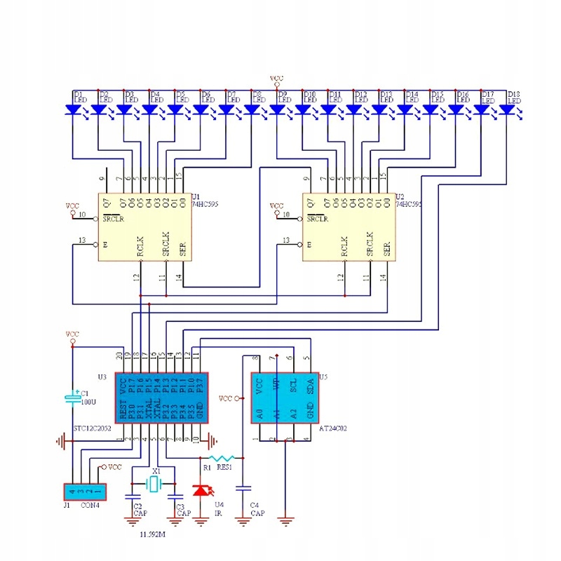
Плоский обертовий проектор
DOT LED
Система для самостійного складання, пайки
Дуже складно зібрати
просунутий.
Час складання приблизно 180 хвилин.
Модуль за технологією SMD і через отвір.
Дуже маленькі компоненти вимагають досвіду пайки SMD.
Колір синього світлодіода
Підтримує китайські та англійські шрифти.
Діаметр обертання: 152 мм
Розмір друкованої плати: 105 x 16 мм
Джерело живлення: 5 В постійного струму
Чехол у комплекті
USB-програматор у комплекті
Інструкція англійською мовою.
Для програмування проектора потрібне програмне забезпечення.
Для досвідчених користувачів із практикою програмування систем користувача.
Інструкція:
Системи мають схему монтажу, надруковану на платі. Необхідно звернути увагу на полярність у випадку таких елементів, як конденсатори, діоди, транзистори. У світлодіодів довша ніжка плюс +, параметри більшості елементів описані на корпусі. Резистори можуть мати маркування смугами, їх опір і допуск можна прочитати за допомогою калькуляторів, доступних в Інтернеті, або виміряти за допомогою лічильника. Порядок складання, як правило, довільний, залежно від компонування спочатку збираємо найдрібніші елементи.
