10 Вт моно підсилювач з регулятором гучності DIY KIT
- Время доставки: 7-10 дней
- Состояние товара: новый
- Доступное количество: 24
Просматривая «10 Вт моно підсилювач з регулятором гучності DIY KIT», вы можете быть уверены, что данный товар из каталога «Монтажные комплекты» будет доставлен из Польши и проверен на целостность. В цене товара, указанной на сайте, учтена доставка из Польши. Внимание!!! Товары для Евросоюза, согласно законодательству стран Евросоюза, могут отличаться упаковкой или наполнением.
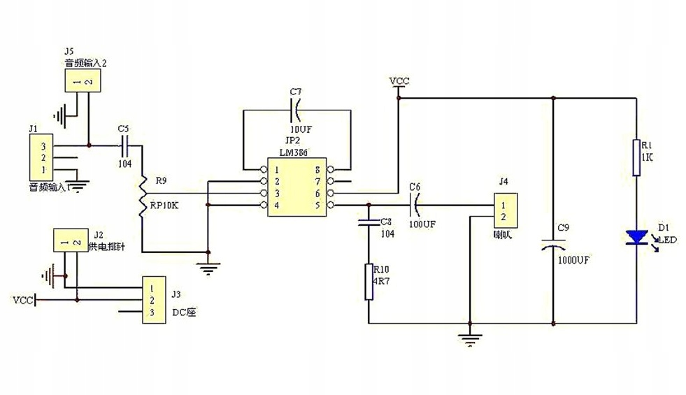
Моноусилитель 10 Вт с регулировкой громкости
Регулировка громкости
Для самостоятельной сборки и пайки.
Модуль усилителя мощности LM386;
Размер печатной платы: 37 мм x 41 мм;
Рабочее напряжение: 5 ~ 12 В.
Максимальная мощность регулируется в диапазонах: 0,5 Вт – 10 Вт.
Инструкция:
Схема сборки системы напечатана на доске. Необходимо обратить внимание на полярность в случае таких элементов, как конденсаторы, диоды, транзисторы. В случае со светодиодами более длинная ножка – это плюс +, у большинства элементов свои параметры описаны на корпусе. Резисторы могут иметь полосовую маркировку, их сопротивление и допуск можно прочитать с помощью калькуляторов, доступных в Интернете, или измерить с помощью мультиметра. Порядок сборки обычно произвольный, в зависимости от планировки, сначала собираем самые мелкие элементы.
