Главная МОДЕМ-РОУТЕР 5G 4G LTE SIM-карта с 5-диапазонной агрегацией без SIMLock Odu
- Время доставки: 7-10 дней
- Состояние товара: новый
- Доступное количество: 1
Покупая «Domowy MODEM ROUTER Kartę SIM 5G 4G LTE z agregacją 5 pasm bez SIMLocka Odu» данный товар из каталога «Сетевое оборудование» вы можете быть уверены, что после оформления заказа, доставки в Украину, вы получите именно то, что заказывали, в оговоренные сроки и европейского качества.
Прежде чем начать читать описание
Данный роутер мы продаем в трех вариантах - если какой-то аукцион закрыт, это значит, что данного варианта у нас нет в наличии (например, ждем поставки). Чем они отличаются? Ну:
Что касается самого дешевого набора, то если у вас есть старая SIM-карта или обычный DSL-маршрутизатор, они также часто имеют порт LAN/WAN, поэтому их можно использовать с этим маршрутизатором. Вопрос только в том, не будет ли их беспроводная сеть ограничивать скорость продаваемого роутера.
Пожалуйста, прочтите описание аукциона.
При покупке вы получаете:
- внешний маршрутизатор ODU Huawei H312-371
- кабель LAN 10 м
- блок питания
- 2 штекера расширения
- Шестигранный ключ 2,5 мм
- руководство пользователя
Основные преимущества роутера:
- без SIMLock
- рабочая температура -40~55℃
- встроенный 5G модуль
- загрузка до 2,33 Гбит/с (в режиме АНБ)
- 4G LTE кат. 19- агрегация 5(!) диапазонов
- MIMO4x4 и 256 QAM
- встроенный модуль WiFi для настройки
- питание и сигнал по одному кабелю (POE 19В)
- маленький размеры
- стабильная работа
- режим моста (bridge)
- VPN L2TP и PPTP
- чтение и отправка SMS
- автоматический перезапуск раз в неделю (ночью)
Короче
Когда я пишу это описание аукциона, сейчас заканчивается учебный год, завтра первый день каникул и начинается сезон отпусков. в компаниях - другими словами - время отдыха. Последнее, о чем вам следует подумать в этот период (и, возможно, в последующий период), — это технические проблемы с Интернетом. Он просто должен работать, находитесь ли вы дома или на даче. Интернетом нужно пользоваться, а не заниматься им — и ведь такой девиз можно отнести к этому роутеру не зря. Вы включаете его и делаете мелкие настройки в соответствии с предпочтения, и это просто работает:
- не глядя
- не проверяя
- не зависая
- морозно зимой или тепло лето
- со слабым и хорошим сигналом
- среди леса и на открытой местности
- в многоквартирном доме, частном доме, на участке земли, да еще и в кемпере
Хорошо, но перейдем к мясной вставке - вот она:
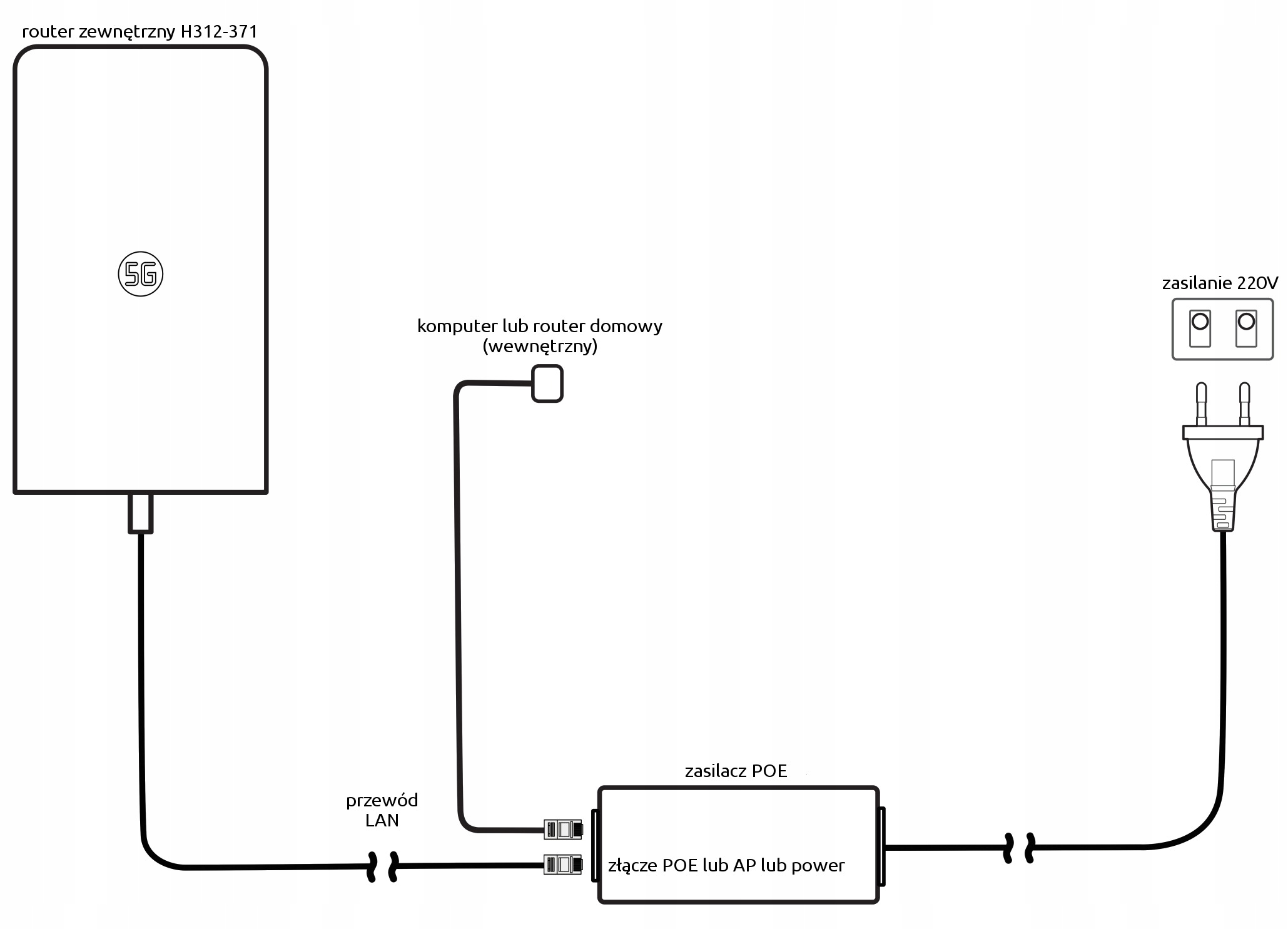
Huawei H312-371 — внешний маршрутизатор (так называемый ODU) для SIM-карты, поддерживающий 5G и 4G-диапазоны LTE. Этот роутер является еще и внешней антенной, т.е. вы вставляете в него SIM-карту, монтируете снаружи и подключаете один кабель, который одновременно силовые и сигнальные кабели. Обратите внимание на схему подключения ниже.
Роутер имеет встроенные антенны с коэффициентом усиления 2,7 дБ, объединяет 5 диапазонов и дополнительно поддерживает MIMO4X4 на более высоких частотах приема - т.е. загрузка с помощью четырех антенн одновременно. Это важно, поскольку обычно при традиционной системе, т. е. роутере дома и антенне снаружи, вы теряете опцию MIMO4x4, дающую большой прирост скорости за счет так называемого выигрыш от диверсификации, выигрыш от сбора и выигрыш от мультиплексирования. Чтобы не утомлять вас (поскольку я не знаю, интересно ли вам), я отсылаю вас к Википедии, где вы можете выполнить поиск по запросу "Множественный ввод и множественный вывод".
Хорошо, идём дальше — роутер также оснащен беспроводной сетью (WiFi), которая используется только для настройки. При запуске сеть какое-то время транслируется - потом выключается сама. Опция автоматический перезапуск раз в неделю также включена в меню по умолчанию. Также включен прием и отправка SMS, и все это совместимо с приложением Huawei AI Life.
Маршрутизатор работает в следующих режимах:
- SA – т. е. только 5G. В этом режиме максимальная скорость загрузки составляет 1,65 Гбит/с (1650 МБ/с(!)) и 250 Мбит/с
- NSA - то есть сочетает в себе технологии 5G и 4G LTE и обеспечивает максимальную скорость до 2,33 Гбит/с (2330 Мбит/с). ) загрузка и загрузка со скоростью 650 Мбит/с
- 4G LTE – т. е. когда маршрутизатор находится вне зоны действия сети 5G, он достигает максимальной скорости загрузки 1,6 Гбит/с (1600 Мбит/с) и скорости загрузки до 150 Мбит/с (при отправке может объединяться до 2 полос) .
Поддерживаемые диапазоны можно найти в конце описания в технических параметрах.
Производитель также позаботился о том, чтобы соединительный кабель был плоским - но если вы собираетесь пропустить его через оконную раму, используйте окно, которое открывается только для мытья, а не для проветривания. Вина
Как это работает?
Конечно, внешний роутер не обязательно размещать на открытом воздухе — он тоже подойдет:
- на чердаке
- на подоконнике в многоквартирном доме
- и т.д.
Благодаря своей конструкции он будет иметь более высокую скорость, чем большинство маршрутизаторов, доступных на рынке. В это устройство вставлена SIM-карта (NanoSIM).
Вы также получаете кабель локальной сети длиной 10 м, подключите его от этого маршрутизатора (внешнего) к источнику питания к порту с надписью WAN/POE или Power. Блок питания имеет два разъема. Со второго подключаешь кабелем к внутреннему роутеру (любому DSL) или напрямую к компьютеру.
Просто? Может быть, не на первый взгляд, но посмотрите на схему выше на изображении. Ничего сложного здесь нет.
Внешний вид
Роутер имеет очень простую конструкцию – он изготовлен из качественного блестящего пластика. Здесь ничего не гнется и не скрипит.
На боковой грани вы найдете диоды, показывающие, какую технологию использует устройство.
Внизу есть:
- Порт LAN со скоростью до 1000 Мбит/с (1 Гбит/с)
- Слот для SIM-карты — nanoSIM 4FF
- Кнопка RESET
- два крепежных отверстия для нижней крышки, дополнительно герметизированной
В комплект входит блок питания POE 19 В, 1,26 А. Шнур питания — стандартная восьмерка. Также имеется дополнительный переключатель на блоке питания для включения и выключения устройства.
Маршрутизатор можно установить двумя способами:
Конфигурация? Нет ничего проще
Проверялись роутеры с картами (без ПИН-кода) от Orange, Play, T-Mobile - в этих сетях работало без дополнительной настройки. Имеет функцию AutoAPN, которая автоматически подбирает профиль оператора для вставленной карты. Если в вашей сети этого не происходит, вместе с устройством вы получите инструкцию по настройке, написанную нами на польском языке. Он написан таким образом, что вы сможете справиться с настройкой, даже если вы этого раньше не делали.
Продвинутых пользователей может заинтересовать наличие функции Bridge и клиента VPN PPTP и L2TP.
Меню роутера на английском языке.
Технические параметры
Продаваемые роутеры являются выставочными или взяты в аренду у оператора сроком на 14 дней. Они могут иметь минимальные следы использования (или, скорее, неправильной транспортировки), например, царапины или потертости. Мы отправляем их в оригинальной упаковке с напечатанными на них серийными номерами.
Каждое устройство подключено, обновлено и тщательно проверено — оно работает как новое. Все они 100% работоспособны и на них распространяется гарантия.
ВНИМАНИЕ - роутеры пришли к нам с блокировкой SIM-карты - перед отправкой мы ее снимаем. В результате паролем для меню будет не тот, что на наклейке, а слово admin.
Устройство: Huawei H312-371
Поддержка технологий: 5G и 4G LTE
Категория модуля LTE: LTE кат. 19
Количество агрегированных полос: 5
Максимальная скорость:
- SA – загрузка 1,65 Гбит/с и отправка 250 МБ/с.
- NSA — загрузка 2,33 Гбит/с и отправка 650 МБ/с.
- 4G LTE – 1.6. Загрузка Гбит/с и отдача 150 МБ/с
Поддерживаемые диапазоны 5G MIMO4x4:
- n41 - 2500 МГц
- n77 - 3700 МГц
- n78 - 3500 МГц
- n79 - 4900 МГц
Поддерживаемые диапазоны 4G LTE MIMO4x4:
- B1 — FDD 2100 МГц
- B3 — FDD 1800 МГц
- B7 — FDD 2600 МГц
- B38 — TDD 2600 МГц
- B39 — TDD 1900 МГц
- B40 — TDD 2300 МГц
- B41 — TDD 2500 МГц
- B42 — TDD 3500 МГц
- B43 — TDD 3700 МГц
Поддерживаемые диапазоны 4G LTE MIMO2x2:
- B5 — FDD 850 МГц
- B8 — FDD 9800 МГц
- B18 — FDD 850 МГц
- B20 — FDD 800 МГц
- B28 — FDD 700 МГц
- B32 — SDL 1500 МГц
- B34 — TDD 2000 МГц
Wi-Fi: да, 2,4 ГГц, только для настройки, автоматически отключается
Порт LAN: 1 x 1GE
Режим моста: да, по умолчанию отключен
VPN-клиент: да, PPTP и L2TP
Автоматический перезапуск: да, включен по умолчанию, раз в неделю
Рабочая температура: от -40°C до +55°C
Размеры: 112 x 29,6 x 187
Вес: ~670 г
