Електронна музична шкатулка 16 Diy Kit Навчання пайки
- Время доставки: 7-10 дней
- Состояние товара: новый
- Доступное количество: 33
Покупая «Електронна музична шкатулка 16 Diy Kit Навчання пайки» данный товар из каталога «Монтажные комплекты» вы можете быть уверены, что после оформления заказа, доставки в Украину, вы получите именно то, что заказывали, в оговоренные сроки и европейского качества.
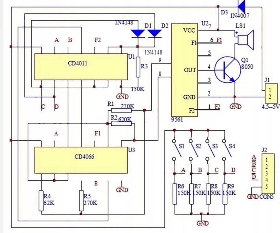
Электронная музыкальная шкатулка
16 мелодий
для самостоятельной сборки, пайки.
Уровень сложности средний Легко (обратите внимание на соединения перпендикуляром коричневого цвета) доска) время сборки 2 часа.
Рабочее напряжение: 4,5-5В
Размер печатной платы: 48мм x 42мм
Скачать инструкцию по ссылке:
https://drive.google.com /file/d/1JeTkvq0e15twJUy3Pmq7SRNLUKtkIcNN/view?usp=share_link
Режимы управления: ручное кодирование + внешнее кодирование
Кодирование (ABCD)
0000: голос пулемета
0001: сигнал пожарной машины
0010: голос скорой помощи
0011: автомобильный голос
0100: звуки сверчков
0101: тревога
0110: звуковой электронный сигнал
0111: ок
1000: насекомое
1001: свисток
1010: телеграф
1011: пение птиц
11:00: выстрелы
1101: машина-русалка
1110: звучание басовых инструментов
1111: звук гоночного автомобиля
Инструкция:
Схема сборки системы напечатана на доске. Необходимо обратить внимание на полярность в случае таких элементов, как конденсаторы, диоды, транзисторы. В случае со светодиодами более длинная ножка – это плюс +, у большинства элементов свои параметры описаны на корпусе. Резисторы могут иметь полосовую маркировку, их сопротивление и допуск можно прочитать с помощью калькуляторов, доступных в Интернете, или измерить с помощью мультиметра. Порядок сборки обычно произвольный, в зависимости от планировки, сначала собираем самые мелкие элементы.
