Електронна вітальна сирена DiY KIT
- Время доставки: 7-10 дней
- Состояние товара: новый
- Доступное количество: 14
Просматривая «Електронна вітальна сирена DiY KIT», вы можете быть уверены, что данный товар из каталога «Монтажные комплекты» будет доставлен из Польши и проверен на целостность. В цене товара, указанной на сайте, учтена доставка из Польши. Внимание!!! Товары для Евросоюза, согласно законодательству стран Евросоюза, могут отличаться упаковкой или наполнением.
Сигнал приветствия
входы-выходы
Система для самостоятельной сборки, пайки.
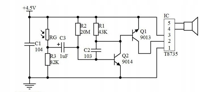
Датчик движения, издает звук при обнаружении движения. Устройство поставляется в аккуратном чехле с крючком. Над входом в помещение вешаем табличку приветствия, при каждом входе человека устройство будет издавать характерный звук.
Система средней сложности, время сборки 1,5 часа.
Инструкция:
Схема сборки системы напечатана на доске. Необходимо обратить внимание на полярность в случае таких элементов, как конденсаторы, диоды, транзисторы. В случае со светодиодами более длинная ножка – это плюс +, у большинства элементов свои параметры описаны на корпусе. Резисторы могут иметь полосовую маркировку, их сопротивление и допуск можно прочитать с помощью калькуляторов, доступных в Интернете, или измерить с помощью мультиметра. Порядок сборки обычно произвольный, в зависимости от планировки, сначала собираем самые мелкие элементы.
