Електронні кубики DiY KIT
- Время доставки: 7-10 дней
- Состояние товара: новый
- Доступное количество: 47
Оплачивая «Електронні кубики DiY KIT» данное изделие из «Монтажные комплекты» вы можете быть уверены, что после оформления заказа, доставки в Украину, вы получите именно то, что заказывали, в оговоренные сроки и европейского качества.
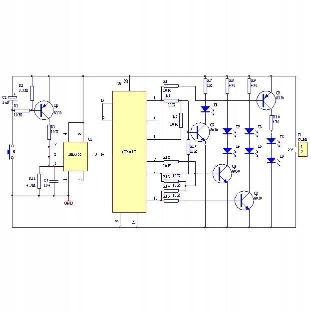
Электронные игральные кости
для самостоятельной сборки требуется пайка.
Сложность системы ЛЕГКАЯ, время сборки 90 минут.
После включения питания 7 светодиодов будут случайным образом отображать количество очков, игроки нажимают переключатель S1, 7 все светодиоды загораются, только примерно через 7 секунд светодиод начнет мигать, и, наконец, случайное количество светодиодов загорится.
7 красных светодиодов диаметром 5 мм, питание 4,5-5В.
Система построена на базе модулей NE555 и CD4017, схема сборки напечатана на плате.
В комплект входят все необходимые элементы для сборки системы.
Инструкция:
Системы имеют схему сборки, напечатанную на плате. Необходимо обратить внимание на полярность в случае таких компонентов, как конденсаторы, диоды, транзисторы. В случае со светодиодами более длинная ножка – это плюс +, у большинства элементов свои параметры описаны на корпусе. Резисторы могут иметь полосовую маркировку, их сопротивление и допуск можно прочитать с помощью калькуляторов, доступных в Интернете, или измерить с помощью мультиметра. Порядок сборки обычно произвольный, в зависимости от планировки, сначала собираем самые мелкие элементы.
