Система Fidget gyro spinner для самостоятельной сборки
- Время доставки: 7-10 дней
- Состояние товара: новый
- Доступное количество: 39
Просматривая «Fidget gyro Spinner układ do samodzielnego montażu», вы можете быть уверены, что данный товар из каталога «[rubrica_name]» будет доставлен из Польши и проверен на целостность. В цене товара, указанной на сайте, учтена доставка из Польши. Внимание!!! Товары для Евросоюза, согласно законодательству стран Евросоюза, могут отличаться упаковкой или наполнением.
Спиннер-гироскоп
с корпусом
для самостоятельной сборки, пайки.
Простота сборки.
Время сборки 90 минут.
Супер световые эффекты
Питание: 2 батарейки CR927 в комплекте.
Их также можно приобрести на наших аукционах.
Система выполнена по сквозной технологии, небольшой микропереключатель для пайки, рекомендуем паяльник с небольшим жалом.
В системе есть переключатель, благодаря которому можно экономить батарейки.
Отличное развлечение
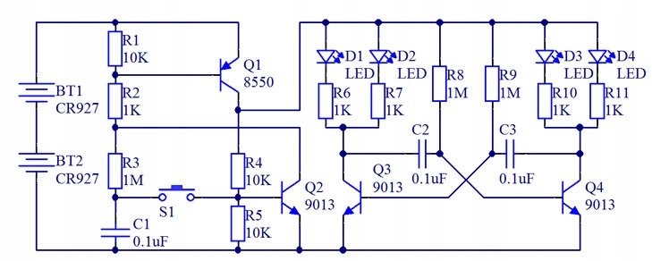
Инструкция:
Схема сборки системы напечатана на доске. Необходимо обратить внимание на полярность в случае таких элементов, как конденсаторы, диоды, транзисторы. В случае со светодиодами более длинная ножка – это плюс +, у большинства элементов свои параметры описаны на корпусе. Резисторы могут иметь полосовую маркировку; их сопротивление и допуск можно прочитать с помощью калькуляторов, доступных в Интернете, или измерить с помощью мультиметра. Порядок сборки обычно произвольный, в зависимости от планировки, сначала собираем самые мелкие элементы.
