Інтерфейс PCB Конвертер USB-RS232-TTL MINI FT232RL
- Время доставки: 7-10 дней
- Состояние товара: новый
- Доступное количество: 29
Оплачивая «Інтерфейс PCB Конвертер USB-RS232-TTL MINI FT232RL», вы можете быть уверены, что данное изделие из каталога «Модули» будет доставлено из Польши и проверено на целостность. В цене товара, указанной на сайте, учтена доставка из Польши. Внимание!!! Товары для Евросоюза, согласно законодательству стран Евросоюза, могут отличаться упаковкой или наполнением.
ПЕЧАТНАЯ КАРТА
EM-USB-RS232/TTL МИНИ
В СТРОИТЕЛЬСТВЕ
USB-RS232 (TTL) — МИНИ-ИНТЕРФЕЙС
МОДУЛЬ MINI EM218 FT232RL
ПИТАНИЕ ОТ USB-ПОРТА
ИЛИ ИЗвне
Выходное напряжение 3,3 В
Взаимодействие с сигналами
в стандарте 5 В или 3,3 В
Создайте преобразователь USB-RS232/TTL самостоятельно и используйте его в своих проектах.
Обеспечивает связь через порт USB-RS232/TTL
с микроконтроллерами AVR, ARM, PIC и модулями Arduino
Передача данных на скорости до 3 Мбит/с
ИНТЕРФЕЙС USB2.0
Используйте модуль в своих проектах
Драйверы доступны для загрузки на сайте производителя системы FTDI:
ftdichip.com / Драйверы
<ул>-CTS, -RXD, -TXD, -RTS, -DTR и напряжения Vcc, 3,3 В и GND
Интерфейс позволяет программировать и осуществлять связь между различными типами внешних электронных устройств с портом (UART) RS232/TTL и компьютером.
МОДУЛЬ с питанием через USB-порт.
Электропитание не требуется!!!
Бесплатные драйвера для системы на сайте производителя для всех операционных систем.
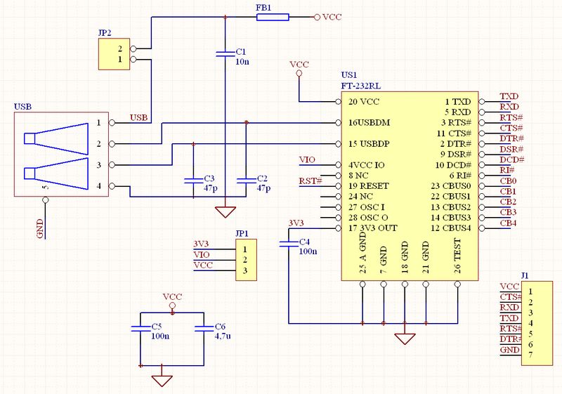
Элементы, необходимые для сборки набора. интерфейс:
Список элементов:
C1 – 10нФ 0805
C2.3 – 47пФ 0805
C4.5 – 100нФ 0805
C6 – 4,7 мкФ/6,3 В A Тантал smd
или от 4,7 до 10 мкФ электролитический 0805
FB1/Z* — фильтр EMI 0805, сопротивление 300 Ом/100 МГц или аналогичный — если фильтра нет, закоротите контакты.
Полупроводники:
US1 – FT232RL FTDI ssop28
Соединители:
USB — разъем USB типа A с угловой надписью
Разъем J1 на краю платы, PINS типа SIP можно установить с шагом 2,54 мм
<ул>
