Набор систем для сборки сборки до припадения #3 #
- Время доставки: 7-10 дней
- Состояние товара: новый
- Доступное количество: 8
Просматривая «Набор систем для сборки сборки до припадения #3 #» данный товар из каталога «Монтажные комплекты», вы можете получить дополнительную скидку 4%, если произведете 100% предоплату. Размер скидки вы можете увидеть сразу при оформлении заказа на сайте. Внимание!!! Скидка распространяется только при заказе через сайт.
Три системы для рук -сделано
формование:
- Светодиодная ветряная мельница, шлифовальная шлифовка
- Пульсирующее светодиод сердца
- Электронная музыкальная коробка 16 Melodys
Сложность.
мигающий красное сердце для самостоятельной, требует пайки. Диоды мигают в группах попеременно. Модуль состоит из 18 светодиодов в красном. Друзья 4.5 В - 5 В. Инструкции по установке включены, диаграмма напечатана на тарелке.
Электронная плитка, ветряная мельница с регулировкой скорости, требует пайки, 4,5 В питания, размер плитки 40x50 мм
батарея в наборе,
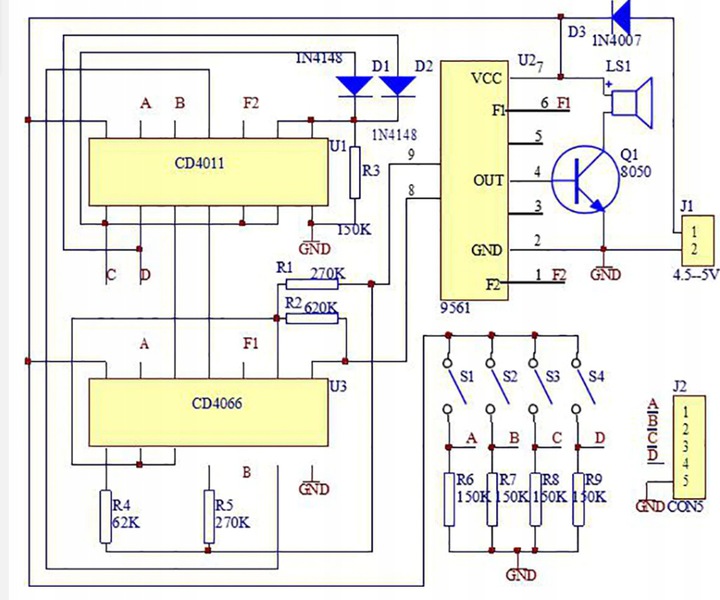
Электронный модуль для монтажа 16 музыкальных коробок
Работаю: 4,5-5 В
Размер платы: 48 мм (длина) * 42 мм (w)
Режимы управления: ручное кодирование + внешнее кодирование
Кодирование (ABCD)
0000: голосовое кодирование Машина
0001: сигнал пожарной машины
0010: голос скорой помощи
0011: голос автомобиля
0100: звук сверкнет
0101: тревога
0110: электронный сигнал0101: аварий Koh
1000: насекомое
1001: Свист
1010: Telegraph
1011: пение птиц
1100: Shots
1101: CAR CAR
1110: Звук Bass Pestruments
1111: 1111: гонкиИнструкции: h1>
Системы имеют печатную схему сборки на пластине. Вы должны обратить внимание на полярность для таких элементов, как конденсаторы, диоды, транзисторы. В случае светодиодов более длинная нога составляет плюс +, большинство элементов описали параметры на корпусе. Резисторы могут иметь маркировку полоса, их сопротивление и толерантность могут быть прочитаны с использованием калькуляторов, доступных в Интернете, или путем измерения метра. Порядок сборки обычно является произвольным, в зависимости от системы, мы сначала устанавливаем наименьшие элементы. 1> Скачать Ссылка:
https://drive.google.com/file/d/1jetkvq0e15twjuy3pmq7srnlutkiccnn/view?usp=share_link
Установите упакован в картонную коробку.
