Organki, электронный пианино 4 Melody Diy Kit
- Время доставки: 7-10 дней
- Состояние товара: новый
- Доступное количество: 4
Просматривая «Organki, электронный пианино 4 Melody Diy Kit» данный товар из каталога «Монтажные комплекты», вы можете получить дополнительную скидку 4%, если произведете 100% предоплату. Размер скидки вы можете увидеть сразу при оформлении заказа на сайте. Внимание!!! Скидка распространяется только при заказе через сайт.
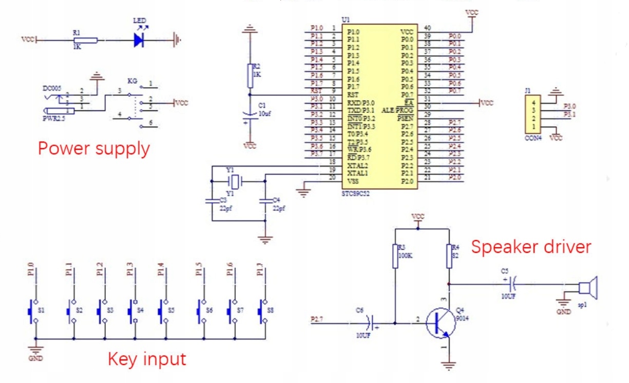
орган, электронное пианино h1> 4 мелодии невидимы h1>
для самостоятельной ассемблеры, пайки.
Система легко установить.
Время сборки 120 минут.
Напряжение мощности: 5 В USB Cable Cable
Размер печатной платы: 100 x 36 мм
встроенный -ин 4 песен:
- С днем рождения (без программиста). h2>
Органы имеют 7 звуковых клавиш + кнопку сброса кнопки изменений.
Система, основанная на модуле STC, имеет усилитель и небольшой динамик.
Напряжение сигнализации диода в системе.
Инструкции: h1>
Системы имеют печатную схему сборки на пластине. Вы должны обратить внимание на полярность для таких элементов, как конденсаторы, диоды, транзисторы. В случае светодиодов более длинная нога составляет плюс +, большинство элементов описали параметры на корпусе. Резисторы могут иметь маркировку полоса, их сопротивление и толерантность могут быть прочитаны с использованием калькуляторов, доступных в Интернете, или путем измерения метра. Порядок сборки обычно бесплатный, в зависимости от системы, мы сначала устанавливаем самые маленькие элементы.
