SX-MVS02 Multiview HDMI 4 × 1 Бесплатный коммутатор
- Время доставки: 7-10 дней
- Состояние товара: новый
- Доступное количество: 3
Приобретая «SX-MVS02 Multiview HDMI 4 × 1 Бесплатный коммутатор» данный товар из каталога «Принадлежности» вы можете быть уверены, что после оформления заказа, доставки в Украину, вы получите именно то, что заказывали, в оговоренные сроки и европейского качества.
FXN SX-MVS02 Multiviever HDMI 4 × 1 Переключатель с аудио h1>
- Multiviewer, бесшовный переключатель из четырех входов HDMI к одному QUAD HDMI с бесшовным коммутатором
- Полосы: 6,75 ГБ/с
- Входные данные: 4x HDMI, выходы: 1x HDMI
- . Сигнал HDMI в 13 режимах
- Аудио переключение, управление пилотом IR или с передней панели.
SX-MVS02-это переключатель с функцией Multiviewer Quad HDMI 4 × 1. Это позволяет одновременно отображать четыре сигнала HDMI на одном экране UHD, обеспечивая плавное и бесшовное переключение. Он имеет функцию PIP и позволит вам отобразить четырехканальный сигнал HDMI в 13 режимах. Он поддерживает сигналы с максимальным разрешением 4K 30 Гц.
Управление переключателем удобно - его можно переключить, используя кнопки на передней панели или пульт дистанционного управления. Это очень практичное, стабильное и простое в установке устройство.
Особенности h1>
- Входы: 4x HDMI, Выходы: 1x HDMI
- Поддерживаемые разрешения до 4K 30HZ YUV4: 4: 4
- Возможность сегментации 4 каналов сигнала HDMI, отображаемых в 13 модах
- Sweedmawing без синхронизации 8m, At Topetring 10M (STANKER/SweeDMAW SWALERINGINGSING 8MM, AT TOWORT 10M (STANKER/SWEEDMALING SWALORING.
- Audio Order-selection of a source with the possibility of calmness
- maximum supported audio sampling frequency 48kHz
- control using an infrared remote control or buttons on the device
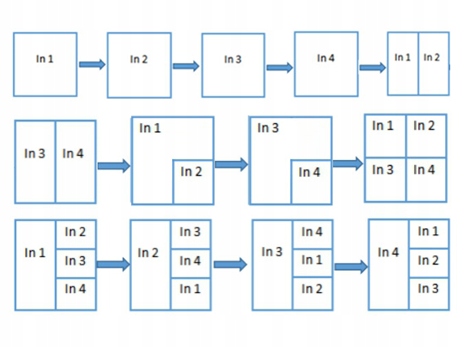
sx-mvs02 signals from four HDMI sources in 13 screen segmentation modes and switches in the following order (with the memory function of the Настройки после выключения):
Технические данные h1>
полоса пропускания: 6,75 ГБ/с
Входные порты: 4x HDMI (женщина)
Выходные порты: 1x HDMI (женщина)
Поддерживаемые резоляции видео:
576i; 576p; 720p; 1080i; 1080p при 50 Гц
480p; 720p; 1080p при 60 Гц /59,94 Гц
720p; 1080p; 4K/3840 × 2160 @ 30/29,97/24/25 Гц
Поддерживаемые резолюции VESA:
- 60 Гц - 640 × 480, 800 × 600, 1024 × 768, 1280 × 768, 1280 × 1024, 1680 × 72080, 192080, 1280, 1280, 1280 × 1024, 1680 × 72080, 192080, 1280, 1280, 1280 × 1024, 1680, 192080, 1280, 1280, 1280 × 1024, 1680, 1280 × 768, 1280 × 1024, 1680, 1280 × 768, 1280 × 1024, 1920, 1280 × 768, 1280 × 1020, 1280, 1280 × 768, 1280 × 102 × 720, 1360 × 768, 1920 × 1200, 1280 × 1024
- 30 Гц - 3840 × 2160p
Размеры: 190,4 x 113 x 17 мм (глубина x Высота x)
.Диапазон рабочей температуры: от 0 до +40 ° C (от 32 до + 104 ℉)
Диапазон влажности: от 5 до 90% RH (без конденсации)
Чистая масса: 480g
Функции, доступные с пульта дистанционного управления h2>
Содержание упаковки:
- 1x SX-MVS02
- 1x источник питания 12 V DC
- 1x Pilot
- 1x Руководство пользователя пользователя.
