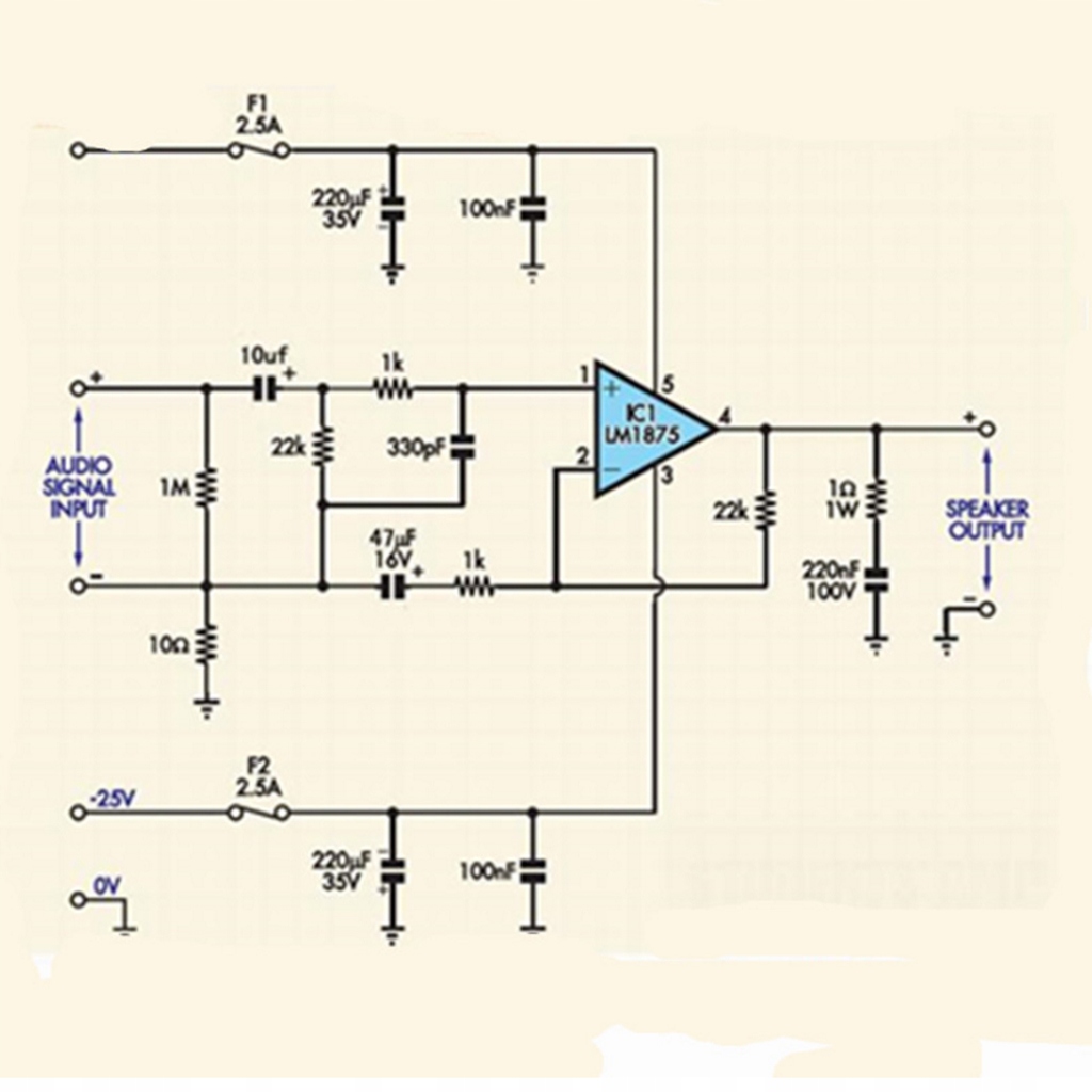
2x20W LM1875T Моноканальна стереосистема
Код: 13649257365
885 грн
Ціна вказана з доставкою в Україну
Товар є в наявності
ЯК ЕКОНОМИТИ НА ДОСТАВКЕ?
Замовляйте велику кількість товарів у цього продавця
Інформація
- Час доставки: 7-10 днів
- Стан товару: новий
- Доступна кількість: 100
Заказывая «2x20W LM1875T Моноканальна стереосистема» данный товар из каталога «DIY» вы можете быть уверены, что после оформления заказа, доставки в Украину, вы получите именно то, что заказывали, в оговоренные сроки и европейского качества.
:
Вихідна потужність: типова 20 Вт (максимальна 30 Вт)
Опір динаміка: 4OH-8OH
Загальне гармонійне спотворення: менше 0,04% p>
SNR: 105 дБ
Частотна характеристика: 14 Гц-100 кГц
Технічні характеристики:
Обчислено за схемою рівня RC, максимальний діапазон становить 3,29–482,29 кГц
Напруга живлення: рекомендовано +/- 25 В p>
Максимальна напруга не повинна перевищувати +/- 30 В, повний полярний міст 18 В змінного струму становить 25 В
