Білий годинник, червоні цифри 2 см з корпусом DIY KIT
- Час доставки: 7-10 днів
- Стан товару: новий
- Доступна кількість: 12
Заказывая «Часы белые, красные цифры 2 см, в корпусе DIY KIT.» данный товар из каталога «Монтажные комплекты», вы можете получить дополнительную скидку 4%, если произведете 100% предоплату. Размер скидки вы можете увидеть сразу при оформлении заказа на сайте. Внимание!!! Скидка распространяется только при заказе через сайт.
Функції: точне вимірювання часу, відображення температури, налаштування годинника, будильник.
Блок живлення 5 В, кабель у комплекті.
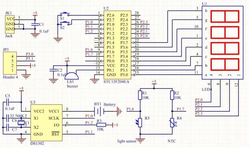
Інструкція:
Системи мають схему монтажу, надруковану на платі. Необхідно звернути увагу на полярність у випадку таких елементів, як конденсатори, діоди, транзистори. У світлодіодів довша ніжка плюс +, параметри більшості елементів описані на корпусі. Резистори можуть мати маркування смугами; їх опір і допуск можна прочитати за допомогою калькуляторів, доступних в Інтернеті, або виміряти за допомогою лічильника. Порядок складання, як правило, довільний, в залежності від планування спочатку збираємо найменші елементи.
- Кожне налаштування вимагає натискання кнопки SET, щоб встановити різні параметри 8 разів, і кнопки SET 9 разів, щоб повернутися до нормального часу ходьби.
- Налаштування часу: натисніть SET один раз, час блимає , натисніть кнопку ADD, щоб налаштувати
- Регулювання: натисніть кнопку SET ще раз, елемент блимає, натисніть ADD, щоб налаштувати
- Під час налаштування будильника: натисніть кнопку SET ще раз, будильник блимає , натисніть кнопку «Додати», щоб змінити будильник.
- Налаштуйте будильник: натисніть кнопку «Встановити» ще раз, будильник почне блимати, натисніть кнопку «Додати», щоб змінити час будильника.
- Встановіть будильник для ввімкнення та вимкнення: натисніть кнопку Встановити кнопку знову, час будильника, положення будильника не блимає, натисніть кнопку додавання, щоб підсвітити нижній лівий кут (у разі тривоги охоронець відкритий), потім натисніть кнопку додавання в нижньому правому куті (будильник вимкнено)
- Налаштуйте час звіту: натисніть кнопку SET ще раз, годинний час початку блимає, натисніть кнопку плюса, щоб змінити погодинний час початку звіту (якщо встановлено на 6, щогодинний початок о 6 ранку), а потім натисніть кнопку SET. Час зупинки блимає, натисніть кнопку «Додати», щоб налаштувати (якщо ви налаштуєте 8 вечора, не повідомляйте після 20:00, це не вплине на сон)
- Налаштуйте відкриття та закриття годинного звіту: знову натисніть кнопку Set, вся точка повідомляє час початку, а час зупинки не блимає. Натисніть кнопку додати, нижній правий кут увімкнено (повна точка повідомляється), потім натисніть під кнопкою додавання, нижній правий кут вимкнено (повна точка оголошена)
