Bluetooth колонка DIY Kit
- Час доставки: 7-10 днів
- Стан товару: новий
- Доступна кількість: 3
Заказывая «Bluetooth-динамик, набор «сделай сам»» данный товар из каталога «Монтажные комплекты», вы можете получить дополнительную скидку 4%, если произведете 100% предоплату. Размер скидки вы можете увидеть сразу при оформлении заказа на сайте. Внимание!!! Скидка распространяется только при заказе через сайт.
Набір для самостійного збирання динаміка Bluetooth
Опис
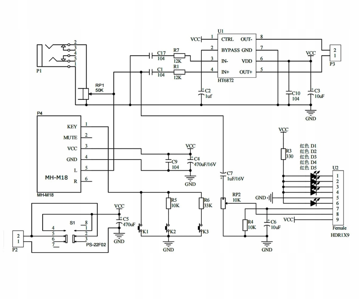
Зробіть свій власний портативний динамік Bluetooth за допомогою цього веселого та навчального набору для саморобки. Завдяки прозорому акриловому корпусу набір демонструє внутрішні компоненти та включає світлодіоди музичного спектру, які блимають синхронно з музикою. Ідеально підходить для вправляння в паянні та вивчення електроніки, цей набір забезпечує вражаючу вихідну потужність 3 Вт через монофонічний динамік і підтримує Bluetooth і аудіовхід 3,5 мм.
Основні функції
- З'єднання Bluetooth: модуль MH-M18 забезпечує бездротове потокове аудіо з мобільних телефонів та інших пристроїв.
- Монофонічний динамік 3 Вт: забезпечує чистий і приємний звук у компактному форматі.
- Світлодіодний музичний спектр: 5 світлодіодів блимають у такт музиці, створюючи динамічне світлове шоу.
- Прозорий акриловий корпус: сучасний чистий дизайн, який відкриває внутрішню електроніку та підсилює візуальне враження.
- Подвійний аудіовхід: відтворюйте музику через Bluetooth або аудіороз'єм 3,5 мм.
- Джерело живлення USB: простий і безпечний вхід живлення USB 5 В, ідеально підходить для настільного або портативного живлення від акумулятора.
- Ідеально підходить для початківців: Ідеально підходить для вивчення пайки та основ аудіоелектроніки.
Технічні характеристики
- Тип продукту: набір динаміків Bluetooth своїми руками
- Живлення: 5 В постійного струму через USB
- Інтерфейс зв'язку: SPI
- Вихід динаміка: 4 Ом 3 Вт моно
- Основні компоненти: модуль Bluetooth MH-M18, мікросхема підсилювача HT6872
- Розмір плитки: 65 × 49 мм
- Розмір корпусу: 70 × 70 × 80 мм
- Матеріал: залізо + акрил + друкована плата
Пакет включає
- 1 × Bluetooth-колонка DIY Kit (розібрані частини)
Примітки
- Це набір для саморобки — потрібні пайка та збірка.
- Не підходить для дітей без нагляду - містить невеликі електронні компоненти.
- Через налаштування освітлення та дисплея колір продукту може дещо відрізнятися від зображеного на фотографіях.
- Вимірювання вручну може призвести до незначних відмінностей у розмірах (±1-3 см).
