Електронна лазерна арфа DIY KIT
- Час доставки: 7-10 днів
- Стан товару: новий
- Доступна кількість: 9
Покупая «Электронная лазерная арфа, набор «сделай сам»» данный товар из каталога «Монтажные комплекты» вы можете быть уверены, что после оформления заказа, доставки в Украину, вы получите именно то, что заказывали, в оговоренные сроки и европейского качества.
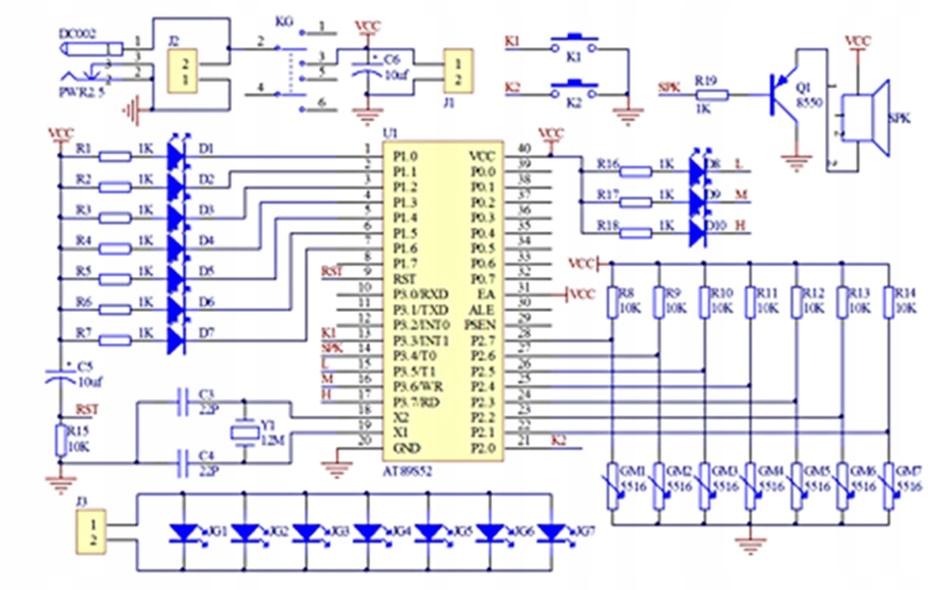
Лазерна електронна арфа – це арфа без струн. Натомість це яскраво-червоний лазерний промінь, який представляє сім нот. Користувачам потрібно лише рухати промінь, тобто фіксувати лазер пальцями, так само, як вони рухають струни, вони можуть грати мелодію. Ви також можете налаштувати мінімальний рівень: загалом низькі, середні та високі частоти, є 21 різний звук із широким діапазоном і кілька вбудованих пісень, які можна відтворювати та слухати. Краще використовувати його в темряві або вночі.
Параметри
Напруга живлення: Напруга постійного струму 5 В
Розмір плати: 111 *65 мм
Інструкція:
Системи мають схему монтажу, надруковану на платі. Необхідно звернути увагу на полярність у випадку таких елементів, як конденсатори, діоди, транзистори. У світлодіодів довша ніжка плюс +, параметри більшості елементів описані на корпусі. Резистори можуть мати маркування смугами; їх опір і допуск можна прочитати за допомогою калькуляторів, доступних в Інтернеті, або виміряти за допомогою лічильника. Порядок складання, як правило, довільний, в залежності від планування спочатку збираємо найменші елементи.
