FM AM-радіо з футляром DIY KIT для навчання паянню
- Час доставки: 7-10 днів
- Стан товару: новий
- Доступна кількість: 78
Приобретая «FM AM радио с кейсом DIY KIT учится паять» данный товар из каталога «Монтажные комплекты» вы можете быть уверены, что после оформления заказа, доставки в Украину, вы получите именно то, что заказывали, в оговоренные сроки и европейского качества.
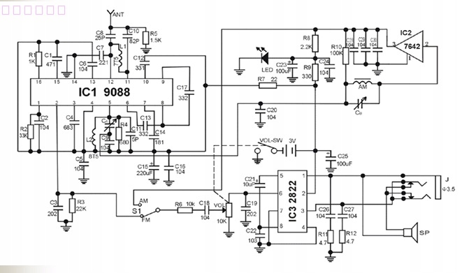
Приймач має два діапазони: FM 76 - 108 МГц і AM 525 - 1605 кГц, які регулюються за допомогою ручки, гучномовця та виходу для навушників.
Батарея живиться від 2 батарейок типу АА, батарейки не входять.
p>У набір входить:
Друкована плата та всі електронні та механічні елементи, необхідні для складання магнітоли, схема.
Інструкція:
Системи мають схему монтажу, надруковану на платі. Необхідно звернути увагу на полярність у випадку таких елементів, як конденсатори, діоди, транзистори. У світлодіодів довша ніжка плюс +, параметри більшості елементів описані на корпусі. Резистори можуть мати маркування смугами; їх опір і допуск можна прочитати за допомогою калькуляторів, доступних в Інтернеті, або виміряти за допомогою лічильника. Порядок складання, як правило, довільний, в залежності від планування спочатку збираємо найменші елементи.
