КЛАПАН ГІДР. ДВЕРІЙНИЙ ТВІН VBPDE 3/8 35 л
- Час доставки: 7-10 днів
- Стан товару: новий
- Доступна кількість: 136
Заказывая «ГИДРАВЛИЧЕСКИЙ КЛАПАН ПОВОРОТНЫЙ TWIN VBPDE 3/8 35L» данное изделие из «Гидравлическая система» вы можете быть уверены, что после оформления заказа, доставки в Украину, вы получите именно то, что заказывали, в оговоренные сроки и европейского качества.
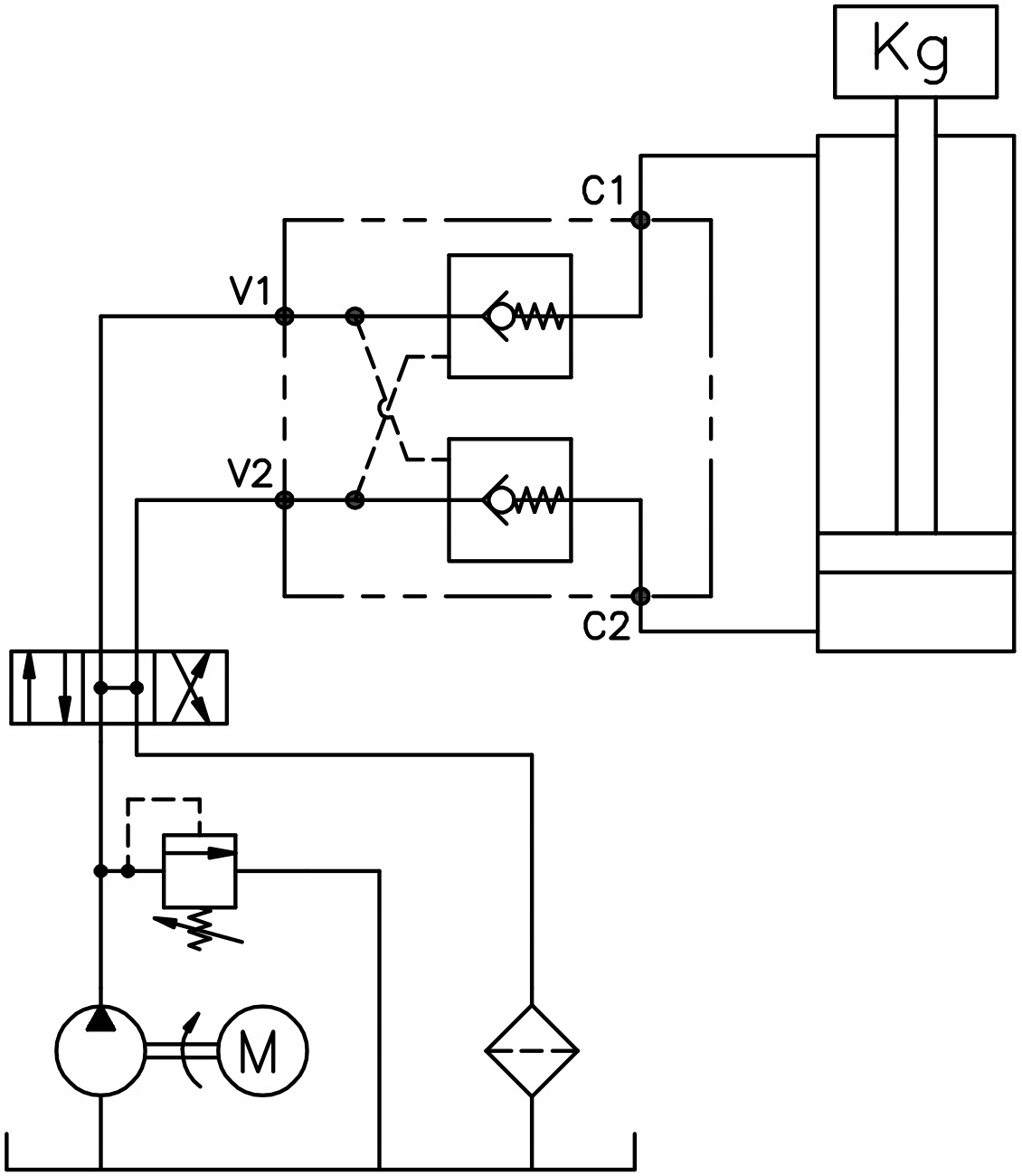
Гідравлічний зворотний клапан "ZAMEK VBPDE 3/8" - циліндровий замок подвійної дії
КОД SKRAW-MET: [0326]
Італійський продукт - міцне виготовлення
Клапан використовується в приводах подвійної дії, використовується для блокування приводу в обох напрямках.
Клапан знімає блокування під час керування гідророзподільником.
Клапан використовується в раундах, циклопах, навантажувачах, сільськогосподарських і промислових машинах та інших пристроях з гідравлічним керуванням.
Технічні характеристики:
Максимальний потік: 35 л/хв
Внутрішня різьба в корпусі: порт підключення 3/8"
Макс. допустимий тиск. 350 бар
Допустима температура навколишнього середовища: -30°C до +50°C
Допустима температура масла: -30°C до +80°C
Тип масла: гідравлічне масло на основі мінерального масла
Матеріал: оцинкована сталь
Підключення:
Підключіть V1 і V2 до лінії живлення (розгалужувач) і C1 і C2 до приводу.
