Колонка з підсилювачем 15 Вт TDA2030A, система самостійної збірки
- Час доставки: 7-10 днів
- Стан товару: новий
- Доступна кількість: 4
Заказывая «Колонка з підсилювачем 15 Вт TDA2030A, система самостійної збірки» данное изделие из «Монтажные комплекты» вы можете быть уверены, что после оформления заказа, доставки в Украину, вы получите именно то, что заказывали, в оговоренные сроки и европейского качества.
Динамик із підсилювачем 15 Вт
TDA2030A
для самостійного збирання, пайки.
Простий у встановленні.
Час складання 90 хвилин.
Монодинамік із підсилювачем 15 Вт
Аудіовхід AUX.
Робоча напруга: DC9 ~ 15 В
Розмір друкованої плати: 52 мм x 52 мм
Висота в зібраному вигляді 55 мм
Потужність динаміка: 4 Ом 3 Вт
Вихідна потужність: 10-15 Вт <діапазон частот: 20 Гц-20 кГц
Діапазон напруги: DC 9 -15 В, сила струму 1 А або більше (потужність джерела живлення до 15 Вт)
Спотворення: <0,1% при 1 Вт < SNR: >70 дБ
Ізоляція: >50 дБ
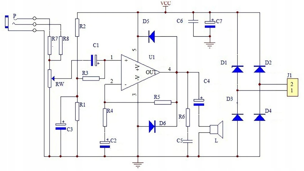
У системі використовується вбудований в блок підсилювач потужності TDA2030A з потенціометром регулювання гучності і радіатором. У комплект входить друкована плата, повний набір компонентів, принципові схеми тощо
Інструкція:
Системи мають схему монтажу, надруковану на платі. Необхідно звернути увагу на полярність у випадку таких елементів, як конденсатори, діоди, транзистори. У світлодіодів довша ніжка плюс +, параметри більшості елементів описані на корпусі. Резистори можуть мати маркування смугами; їх опір і допуск можна прочитати за допомогою калькуляторів, доступних в Інтернеті, або виміряти за допомогою лічильника. Порядок складання, як правило, довільний, в залежності від планування спочатку збираємо найменші елементи.
