Котушка TESLA генератор Tesla 15W 12-24V DIY KIT
- Час доставки: 7-10 днів
- Стан товару: новий
- Доступна кількість: 96
Заказывая «Котушка TESLA генератор Tesla 15W 12-24V DIY KIT» данное изделие из «Монтажные комплекты» вы можете быть уверены, что после оформления заказа, доставки в Украину, вы получите именно то, что заказывали, в оговоренные сроки и европейского качества.
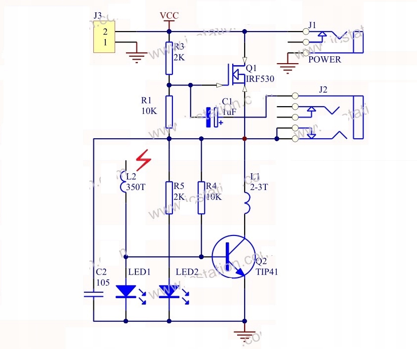
Котушка Тесла 15 Вт
Котушка Тесла для складання, аудіоверсія, дуговий генератор, бездротова електрика. При підключенні до джерела звуку він працює як гучномовець. Система для самостійного складання вимагає паяння.
Складність системи: Середня складність, час складання: 90 хвилин.
В набір входять усі необхідні елементи:
Блок живлення: 12В-24В
Потужність: 15Вт
Розетка живлення: DC Jack 5.5/2.1mm < /h2>Гніздо Jack.
Розмір плати 40 мм x 70 мм
Через високу напругу, яку створює котушка, будьте обережні,
існує ризик ураження електричним струмом.
Інструкція в електронному варіанті через QR-код вище:
або за посиланням:
https://drive.google.com/file/d/1UJf5OYgBuBVN1Ix5eikSg0LJ1AARBqCn/view?usp = share_link
Інструкція:
Системи мають схему монтажу, надруковану на платі. Необхідно звернути увагу на полярність у випадку таких елементів, як конденсатори, діоди, транзистори. У світлодіодів довша ніжка плюс +, параметри більшості елементів описані на корпусі. Резистори можуть мати маркування смугами; їх опір і допуск можна прочитати за допомогою калькуляторів, доступних в Інтернеті, або виміряти за допомогою лічильника. Порядок складання, як правило, довільний, залежно від компонування спочатку збираємо найдрібніші елементи.
