Миготливі червоні світлодіоди, які навчаються паянню
- Час доставки: 7-10 днів
- Стан товару: новий
- Доступна кількість: 17
Просматривая «Миготливі червоні світлодіоди, які навчаються паянню», вы можете быть уверены, что данный товар из каталога «Монтажные комплекты» будет доставлен из Польши и проверен на целостность. В цене товара, указанной на сайте, учтена доставка из Польши. Внимание!!! Товары для Евросоюза, согласно законодательству стран Евросоюза, могут отличаться упаковкой или наполнением.
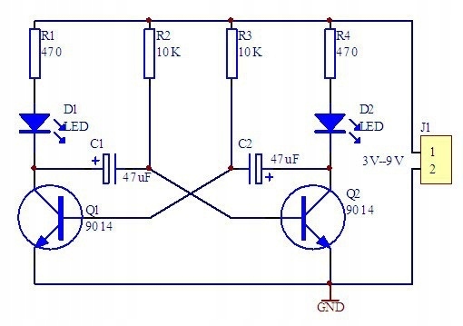
Розмір плитки 29 х 30 мм
Живлення 3-9 В
Світлодіоди світяться червоним
Після належного встановлення та подачі живлення
Світлодіоди світяться по черзі.
Схема, надрукована на платі.
Інструкція:
Системи мають схему монтажу, надруковану на платі. Необхідно звернути увагу на полярність у випадку таких елементів, як конденсатори, діоди, транзистори. У світлодіодів довша ніжка плюс +, параметри більшості елементів описані на корпусі. Резистори можуть мати маркування смугами; їх опір і допуск можна прочитати за допомогою калькуляторів, доступних в Інтернеті, або виміряти за допомогою лічильника. Порядок складання, як правило, довільний, в залежності від планування спочатку збираємо найменші елементи.
