MEDUSA RETRO SCANDUBLER
- Час доставки: 7-10 днів
- Стан товару: новий
- Доступна кількість: 97
Заказывая «MEDUSA RETRO SCANDUBLER» данный товар из каталога «Арматура», вы можете получить дополнительную скидку 4%, если произведете 100% предоплату. Размер скидки вы можете увидеть сразу при оформлении заказа на сайте. Внимание!!! Скидка распространяется только при заказе через сайт.
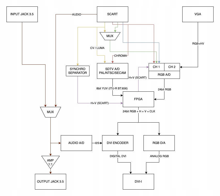
Meduza scandoubler – це пристрій, який перетворює зображення з ретро-систем на сучасні дисплеї.
Пристрій розроблено та виготовлено в ПОЛЬЩІ
- пристрій у металевому корпусі з гарним Oled дисплей
- OSD - як на маленькому РК-дисплеї, так і на проектованому зображенні
- флеш-прошивка (просто підключіть медузу до ПК/MAC через USB)
Medusa приймає майже всі СИГНАЛИ, які можуть генерувати старі комп’ютери:
- композитний (yellow chinch, через Scart)
- Svideo (через Scart)
- RGB (через Scart)
- RGBHS (через VGA, окрема синхронізація)
- Цифровий RGB (apple, c128)
Що може робити Medusa?
- Приймає сигнал CVBS (композитне відео) на SCART (або JP21 – спеціальна версія JP21)
- Приймає сигнал S-Video до SCART (або JP21)
- Приймає сигнал RGB на вході SCART або VGA (з понад 50 попередньо визначеними параметрами для популярних старих комп’ютерів; може працювати не лише з ST-mono, але також карта Viking, емульована MIST - так, 1280x1024!!!; більше режимів буде додано з майбутніми оновленнями прошивки)
- Кодує аудіо в DVI; цю опцію можна ввімкнути, і (за допомогою адаптера DVI-HDMI та дисплея з підтримкою HDMI) аудіосигнал із роз’єму SCART (або роз’єму 3,5 мм) оцифровується та змішується з відео
- Дозволяє користувачеві змінювати кілька налаштувань на льоту за допомогою OSD або вбудованого OLED-дисплея (налаштування, такі як контрастність, яскравість, зсув зображення X/Y тощо).
- Вихідний сигнал є одночасно аналоговим і цифровим на DVI-I, тож ви можете підключатися як до старих моніторів VGA (включаючи CRT), так і до сучасних моніторів або телевізорів HDMI.
- Просте оновлення мікропрограми (спеціальний пристрій не потрібен – просто підключіть Meduse через USB до комп’ютера та запустіть бінарний засіб оновлення – доступний для Win, Linux, MacOS)
Підтримувані сигнали:
- сімейство Spectrum
Spectrum 128k
Spectrum 48k
Pentagon
- Amstrad
Amstrad CPC
- Commodore 64
C64 PAL
- Atari XL/XE
Atari VBXE PAL
Atari VBXE DP
Atari VBXE NTSC
Atari VBXE DN
- Atari ST
Atari ST PAL
Atari ST NTSC
Atari ST HI
- Atari Falcon
Atari FALCON VGA (це стандартний VGA 640x480 - можливо, буде буде змінено в майбутньому)
Atari FALCON N40
Atari FALCON N80
Atari FALCON PAL
- Atari на MIST
ATARI Viking
- Amiga OCS
Amiga PAL
Amiga NTSC
- Amiga ECS/AGA (тільки без VGA) )
Amiga EURO36
Amiga EURO72
Amiga SUPER72
Amiga DblNTSC
Amiga DblPAL
Amiga Мультисканування
Amiga SUPERPLUS
Amiga HIGHGFX
Amiga HD720
- Amiga ECS/AGA (тільки з VGA)
Amiga DblPAL*
Amiga DblNTSC*
Amiga EURO72*
Amiga Multiscan*
Amiga SUPER72*
- MIST
MIST MENU
MIST QL
MIST C64 PAL
MIST C64 NTSC
MIST C16 p>
p>
MIST VIC20
MIST ACORN
MIST MAC PLUS
- Macintosh (перевірено на LC475)
Mac 512x384
- p>
Mac 640x480
Mac 832x624
Mac 1024x768
Mac 1152x870
p>
- Стандартний VGA
VGA 800x600
- Спеціальні режими (нерозпізнаний PAL і NTSC)
невідомий PAL
невідомий NTSC
Вміст комплекту:
- пристрій
Більше, ніж написані слова:
- https://youtu.be/40tJjSFP9R4?si=kOrTgoDzaeIIXMt1
- https://youtu .be/oxyhpCKVOAc?si=lIFqX1XtDziKPU-A
- https://youtu.be/JvDBM2BMWK0?si=QRs02j7rKHjAl3M-
Корисні посилання:
- http://medusa-sc.org
ПРИМІТКА: усі посібники/посібники користувача наведено англійською мовою. ЯКЩО ВИ НЕ ПОГОДЖУЄТЕСЯ, НЕ БОРІТЬ СТАВКУ
ЧОМУ MEDUSA?
Насправді це дуже гарне запитання. Є багато пристроїв, які роблять подібні речі. Єдина проблема полягає в тому... Я спробував майже всі з них (включаючи FrameMeister), і їм у всіх чогось не вистачало
- У дешевих китайських пристроях використовуються чіпи, розроблені для телевізорів, з багатьма функціями, які підходять для фільмів, але неприйнятно для комп'ютерів (кілька затримок кадрів). Крім того, якість зображення жахлива - сигнал RGB дискретизується з фіксованою частотою - він не синхронізований з оригінальними пікселями. Вони не сприймають нічого, окрім сигналів PAL чи NTSC (забудьте про безглузді роздільності ST-mono чи Amiga-AGA).
- FrameMeister – дуже хороший пристрій, хоча й дорогий. Він також приймає роздільну здатність, близьку до PAL та NTSC (без ST-mono тощо).
- OSSC - теж дуже хороший пристрій, але без композитного та s-video входів. Підходить лише для сигналів RGB. Важко налаштувати.
Чому Медуза не ідеальна? :)
Тому що ідеального рішення не існує. Medusa не змінює частоту вертикального оновлення, тому, якщо ваш монітор не підтримує 50 Гц, він не відображатиме зображення Medusa. Більшість моніторів із входами HDMI можуть виводити на 50 Гц (через телевізійні стандарти), але це не завжди стосується старих РК-панелей VGA. У мене був хороший досвід роботи з пристроями LG і NEC, але я не можу гарантувати, що певний монітор сприйматиме 50 Гц. Ймовірно, колись ми підготуємо список моніторів, які зможуть це зробити. За такого підходу до перетворення екрану (просте подвоєння рядків) будь-яка зміна вхідної роздільної здатності також призведе до зміни вихідної роздільної здатності. Навіть незначні зміни зазвичай призводять до чорного екрана на дисплеї (приблизно 0,5-1 секунди). Це нормально - так працюють пристрої відображення. Єдиним способом обійти це буде безперервне відображення зображення з вибраною роздільною здатністю (наприклад, 1920x1080@60) і вибірка пікселів із вхідних даних і розміщення їх у відображеному кадровому буфері. Але з таким підходом виникне багато проблем. Наприклад, усі сувої 50 Гц будуть нерівними та виглядатимуть слабко. Я пурист, коли йдеться про аудіо-відеосигнали, тому ми вирішили не робити цього. Крім того, пристрій буде значно дорожчим (інший FPG, більший обсяг оперативної пам’яті тощо)
