Пульсуюче серце WHITE 22LED Уроки пайки своїми руками
- Час доставки: 7-10 днів
- Стан товару: новий
- Доступна кількість: 46
Заказывая «Пульсирующее сердце БЕЛЫЙ 22LED уроки пайки своими руками» данный товар из каталога «Монтажные комплекты», вы можете получить дополнительную скидку 4%, если произведете 100% предоплату. Размер скидки вы можете увидеть сразу при оформлении заказа на сайте. Внимание!!! Скидка распространяется только при заказе через сайт.
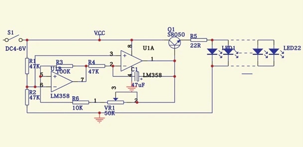
Pulsating HEART 22 LEDs
колір БІЛИЙ
Система збирається самостійно, вимагає пайки.
Складність системи Легка, час складання 60 хвилин.
Напруга: 4-6В
Розмір плати: діагональ макс. 50,7 мм
Система світиться після правильної установки так званий ефект пульсуючого дихання.
Інструкція:
Системи мають схему монтажу, надруковану на платі. Необхідно звернути увагу на полярність у випадку таких елементів, як конденсатори, діоди, транзистори. У світлодіодів довша ніжка плюс +, параметри більшості елементів описані на корпусі. Резистори можуть мати смугове маркування; їх опір і допуск можна прочитати за допомогою калькуляторів, доступних в Інтернеті, або виміряти за допомогою лічильника. Порядок складання, як правило, довільний, залежно від компонування спочатку збираємо найдрібніші елементи.
