Робот, керований інфрачервоним пультом DIY KIT
- Час доставки: 7-10 днів
- Стан товару: новий
- Доступна кількість: 3
Заказывая «Робот, керований інфрачервоним пультом DIY KIT» данный товар из каталога «Монтажные комплекты» вы можете быть уверены, что после оформления заказа, доставки в Украину, вы получите именно то, что заказывали, в оговоренные сроки и европейского качества.
Робот керується дистанційним керуванням
інфрачервоним
для самостійного складання та пайки.
Живлення: 3 батареї типу АА не входять.
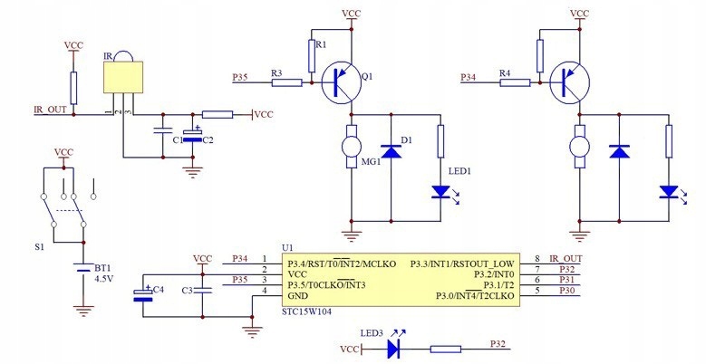
Кнопка з цифрою «2» на пульті дистанційного керування — вперед, «5» — зупинка, «4» — поворот ліворуч, «6» — праворуч, «1» — рух ліворуч, «3» — просування вперед, «прискорення» та ” -” сповільнюється.
Світлодіод3 на друкованій платі використовується для вказівки стану прийому дистанційного керування. При отриманні сигналу він блимне один раз. LED1 і LED2 вказують на робочий стан двигуна, а їхнє світіння вказує на роботу.
Інструкція:
Системи мають схему монтажу, надруковану на платі. Необхідно звернути увагу на полярність у випадку таких елементів, як конденсатори, діоди, транзистори. У світлодіодів довша ніжка плюс +, параметри більшості елементів описані на корпусі. Резистори можуть мати маркування смугами, їх опір і допуск можна прочитати за допомогою калькуляторів, доступних в Інтернеті, або виміряти за допомогою лічильника. Порядок складання, як правило, довільний, в залежності від планування спочатку збираємо найменші елементи.
