Сенсорний модуль MQ-5 для виявлення зрідженого газу, стисненого природного газу з тривожним набором для саморобки
- Час доставки: 7-10 днів
- Стан товару: новий
- Доступна кількість: 18
Просматривая «Сенсорный модуль MQ-5 для обнаружения сжиженного нефтяного газа и природного газа с комплектом сигнализации «Сделай сам»» данный товар из каталога «Монтажные комплекты», вы можете получить дополнительную скидку 4%, если произведете 100% предоплату. Размер скидки вы можете увидеть сразу при оформлении заказа на сайте. Внимание!!! Скидка распространяется только при заказе через сайт.
Модуль детектора MQ-5
Датчик газу LPG, CNG
потрібна пайка для самостійного складання.
Складність системи середня, час складання 60 хвилин.
MQ-2 датчик газу LPG, CNG з сигналізацією
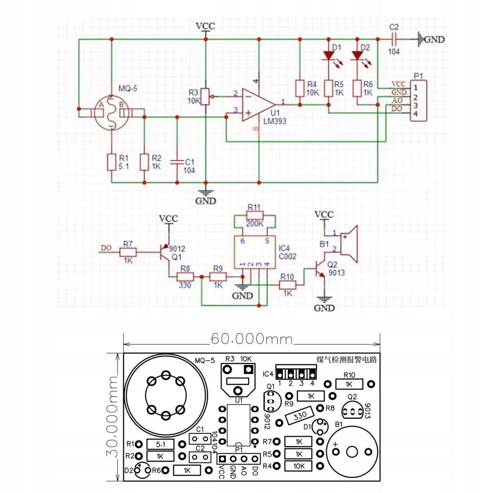
Схема виявлення газу та сигналізації складається з таких компонентів, як датчик газу MQ5, компаратор напруги LM393 і голосова мікросхема C002. При виявленні в повітрі горючого газу автоматично вмикається звукова та світлова сигналізація.
Розміри друкованої плати: 30 x 60 мм
Інструкція:
Системи мають схему монтажу, надруковану на платі. Необхідно звернути увагу на полярність у випадку таких елементів, як конденсатори, діоди, транзистори. У світлодіодів довша ніжка плюс +, параметри більшості елементів описані на корпусі. Резистори можуть мати смугове маркування; їх опір і допуск можна прочитати за допомогою калькуляторів, доступних в Інтернеті, або виміряти за допомогою лічильника. Порядок складання, як правило, довільний, залежно від компонування спочатку збираємо найдрібніші елементи.
Матеріал для вимірювання газу, який використовується в газовому датчику MQ-2, – це діоксид олова (Sn02) із низькою провідністю в чистому повітрі. Коли в середовищі, де розташований датчик, присутній горючий газ, провідність датчика змінюється залежно від концентрації горючого газу в повітрі. Удосконалений, він підходить для домашнього або промислового газу, природного газу та обладнання для виявлення зрідженого нафтового газу та має відмінну стійкість до етанолу та диму. Це економічно ефективний датчик, який підходить для різних застосувань. C002 — це тритональний додатковий голосовий чіп звукової сигналізації, який внутрішньо зберігає звук поліцейської машини 110, пожежної сигналізації 119 і швидкої допомоги 120. Зовнішній коливальний резистор становить ~240 кОм (що вищий опір, то нижча швидкість звуку), ним можна керувати, коли живлення ввімкнено. Пролунає звуковий сигнал. 1 контакт заземлення, 2 контакти вихід, 3 контакти, 4 контакти підключені до позитивного полюса джерела живлення, 5 і 6 контакти підключені до коливань. Схема виявлення газу та сигналізації використовує звуковий сигнал, пожежну сигналізацію 119, і її робоча напруга зазвичай становить від 2,4 до 3,6 В.
