симулятор поліцейського півня - DIY
- Час доставки: 7-10 днів
- Стан товару: новий
- Доступна кількість: 30
Оплачивая «Симулятор полицейского петуха - своими руками», вы можете быть уверены, что данное изделие из каталога «Модули» будет доставлено из Польши и проверено на целостность. В цене товара, указанной на сайте, учтена доставка из Польши. Внимание!!! Товары для Евросоюза, согласно законодательству стран Евросоюза, могут отличаться упаковкой или наполнением.
Набір елементів для самостійного збирання електронної системи для початківців електроніків.
Це модуль, що імітує роботу поліцейського маяка. В принципі, його можна використовувати для всіх моделей поліцейських машин, машин швидкої допомоги і т. д. Його можна успішно використовувати в рекламних цілях, щоб привернути увагу глядачів. Його можна успішно використовувати в автомобілях допомоги на дорозі як сигнальну лампу, що інформує про небезпеку на дорозі.
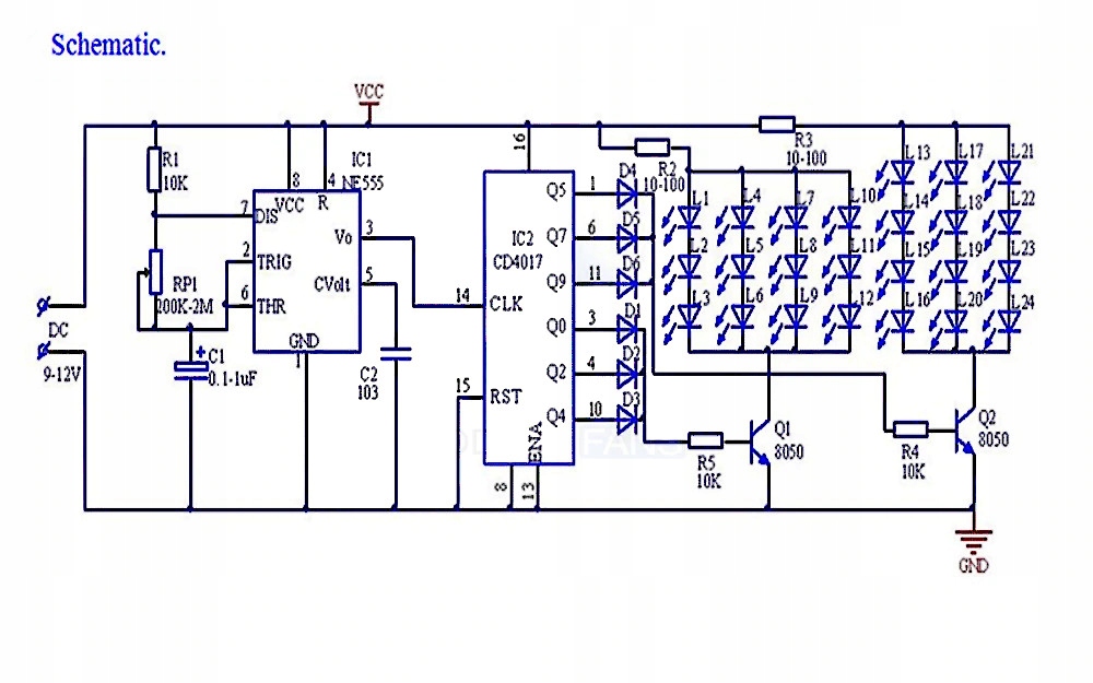
Це електронний набір своїми руками, який використовує мікросхему NE555. Потрібен невеликий досвід пайки. Печатна плата (друкована плата) постачається з комплектом DIY. У набір також входить принципова схема.
Опис дії:
Набір заснований на двох інтегральних схемах: NE555 і CD4017, сині світлодіоди і червоні світлодіоди блимають по черзі відповідно до імпульсу. Мультивібратор, що складається з NE555, матиме певну частоту коливального сигналу, що надсилається на десятковий/імпульсний розподільник CD4017, який підраховує імпульси. При надходженні 1,3, 5 імпульсів Q0, Q2, Q4 вихід досягає високого рівня, по черзі сині світлодіоди спалахують 3 рази, Q5, Q7, Q9 вихід стає високим - червоні світлодіоди спалахують 3 рази, сині світлодіоди спалахують знову, коли надходять 11, 13, 15 імпульсів, сині та червоні світлодіоди блимають по черзі, імітуючи сигнальну лампу. зміна налаштування потенціометра RP1 може змінити період коливань, таким чином змінюючи швидкість освітлення світлодіода. Уся схема живиться від постійного струму 9-12 В.
Продукція заводу!
