Сирена, звуковий сигнал тривоги DIY KIT
- Час доставки: 7-10 днів
- Стан товару: новий
- Доступна кількість: 6
Просматривая «Сирена, звуковой сигнал тревоги, набор «сделай сам»», вы можете быть уверены, что данный товар из каталога «Монтажные комплекты» будет доставлен из Польши и проверен на целостность. В цене товара, указанной на сайте, учтена доставка из Польши. Внимание!!! Товары для Евросоюза, согласно законодательству стран Евросоюза, могут отличаться упаковкой или наполнением.
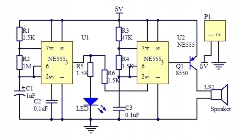
Сирена, Звуковий сигнал
Сигналізація
Пристрій для самостійної збірки, пайки.
Модуль на основі двох систем NE555.
Сигнал Ву-Ву-Ву-Ву.....
Інструкція:
Системи мають схему монтажу, надруковану на платі. Необхідно звернути увагу на полярність у випадку таких елементів, як конденсатори, діоди, транзистори. У світлодіодів довша ніжка плюс +, параметри більшості елементів описані на корпусі. Резистори можуть мати смугове маркування; їх опір і допуск можна прочитати за допомогою калькуляторів, доступних в Інтернеті, або виміряти за допомогою лічильника. Порядок складання, як правило, довільний, залежно від компонування спочатку збираємо найдрібніші елементи.
